从中国元宇宙相关的发展规划来看,十三五规划之前,我国主要以发展元宇宙相关技术为主,进行组织实施搜索引擎、虚拟现实、云计算平台、数字版权等系统研发。十三五期间,政策上加快支持元宇宙相关关键技术的研究与突破,同时加快经济社会数字化转型发展,为元宇宙技术及产业化发展奠定基础。“十四五”期间,我国元宇宙元宇宙产业化政策持续加码。“十四五”规划中首次提及元宇宙,提出要进一步加强元宇宙底层核心技术基础能力的前瞻研发等。具体历程如下:

国家层面元宇宙产业政策汇总
近年来,我国工业和信息化部、国务院办公厅等部门出台元宇宙相关行业的政策规划,促进元宇宙产业的发展。政策的要点在加快元宇宙相关技术,如区块链技术、虚拟技术的发展等。具体政策如下:



国家层面元宇宙主要政策解读
从中央部委、中央纪委会国家监委等相关部门的会议纪要及文章来看,抢抓国家推进新基建、大力发展数字经济为我国“十四五”期间的重要任务。除此之外,在2022年1月工信部召开的中小企业发展情况发布会上特意提出,要注重培育一批深耕专业领域工业互联网、工业软件、网络与数据安全、智能传感器等方面的“小巨人”企业,培育一批进军元宇宙、区块链、人工智能等新兴领域的创新型中小企业。
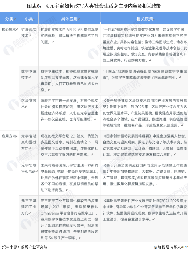
2021年12月,中央纪委国家监委首次发文明确元宇宙定义、诞生背景、主要特征等,明确了元宇宙的三大核心技术分别为扩展现实技术、数字孪生技术及区块链技术,主要应用方向包括元宇宙社交和游戏方向、元宇宙零售和电商以及元宇宙基建和工业方向。具体内容及相应政策如下:

31省市元宇宙产业政策汇总
除了国家层面对元宇宙产业化发展的指导和支持外,各省市纷纷加快出台元宇宙产业相关政策,抢占元宇宙产业布局先机。目前,我国31省市颁布了元宇宙相关的支持性政策,预计各省市元宇宙产业的布局将开始逐步完善。具体省市政策如下:





31省市元宇宙产业最新布局解读
虚实融合已成为互联网发展的大趋势,在元宇宙概念大热的背景下,各省市纷纷出台元宇宙相关政策。北京、武汉、海口等地提出了元宇宙产业园建设规划;上海提出在2022年将发起设立百亿级元宇宙新赛道产业基金,打造10家具有国际竞争力的头部企业、100家掌握核心技术的专精特新企业。并计划到2025年,上海元宇宙产业规模突破3500亿元。中国主要省市元宇宙产业发展布局规划如下:

文章来源:前瞻产业研究院
版权声明:本文内容转自互联网,本文观点仅代表作者本人。本站仅提供信息存储空间服务,所有权归原作者所有。如发现本站有涉嫌抄袭侵权/违法违规的内容, 请发送邮件至1393616908@qq.com 举报,一经查实,本站将立刻删除。