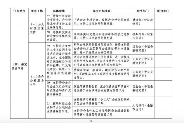
4月14日消息,昨日,工信部发布《工业互联网专项工作组2022年工作计划》(以下简称《计划》),其中提出,支持符合条件的工业互联网企业首次公开发行证券并上市,在全国股转系统基础层和创新层挂牌,以及通过增发、配股、可转债等方式再融资;支持符合条件的企业发行公司信用类债券和资产支持证券融资。

《计划》指出,要打造“5G+工业互联网”升级版,打造10个5G全连接工厂标杆,推动5G由生产外围环节向内部环节拓展,推广已有20个典型场景,挖掘产线级、车间级典型应用场景。同时,将推进企业内网改造升级,并加快企业外网建设,加快5G网络等新型基础设施发展。
在深化融合应用方面,《计划》提到,要深化工业互联网和细分行业融合,发布一批工业互联网和细分行业融合应用参考指南,有序推进“工业互联网+医疗健康”融合创新应用试点工作;加大中小企业融通发展,推进实施“十四五”国家重点研发计划“工业软件”重点专项,部署加快企业数字化改造关键技术创新。
在平台体系壮大行动中,《计划》提出,将加快多层次平台建设。今年目标是遴选20个左右跨行业跨领域综合型工业互联网平台;培育10个左右特定区域工业互联网公共服务平台;遴选10个左右特定技术领域专业型工业互联网平台。另外,将提升平台技术供给质量,加快工业设备和业务系统上云上平台,提升平台应用服务水平。
在数据汇聚赋能行动中,《计划》提出,将持续完善国家工业互联网大数据中心建设,今年基本完成重庆、山东、浙江、辽宁、江苏、广东等国家工业互联网大数据中心区域分中心建设。
此外,《计划》还提出,要加大人才保障,完善产业人才大数据平台,滚动发布工业互联网领域人才需求预测报告和紧缺人才需求目录,加强成果运用;会同有关部门制定颁布工业互联网相关国家职业标准;支持高校在有关一级学科下自主设置工业互联网相关二级学科或交叉学科。
版权声明:本文内容转自互联网,本文观点仅代表作者本人。本站仅提供信息存储空间服务,所有权归原作者所有。如发现本站有涉嫌抄袭侵权/违法违规的内容, 请发送邮件至1393616908@qq.com 举报,一经查实,本站将立刻删除。