专业音质听音评价第二期将为大家介绍一些听音评价的基本概念,以及听音评价过程中包含的重要环节。
相关阅读:第一期——音频评测之专业音质听音评价:听觉生理和心理
声音的基本概念 Sound & Audio
一 声音的基本要素
声音三要素是响度、音高、音色。人耳对声音能量的感受具有很高的敏感度,既能感受到声压为2*10-5Pa微弱声波,也能承受很强的声音,引起人耳不适甚至疼痛的声音能量可达20Pa,是微弱声波强度的数百万倍。人耳对声音的频率也具有高度的解析与辨别能力,人耳可感受到的声音频率范围20Hz~20kHz。
1.响度:人对于声音强度变化的心理感知量,人耳对声音的“响”或“不响”不仅与声波的强度的对数成正比,而且与声波的频率有关。
响度的单位是“宋”(sone),定义声压级40dB的1kHz纯音的响度为1sone。为了定量确定某一声音的响度通常是把它和另一个参考声音(1kHz纯音)相比较,调节参考音的声压级,使它与待评价声音听起来一样响,这时参考纯音的声压级就定义为该待评价声音的响度级,其单位为“方”(phon),例如声压级为40dB的1kHz纯音的响度集定义为40phon,以下是不同频率听起来一样响的声压级和响度级情况,又称为等响曲线。
2.音高:音高是指人耳对声音音调高低的主观感觉。音调的高低主要由发声物体的振动频率决定,两者成正比关系。发声物体有规律地振动而产生的具有固定音高感觉的声音通常可称为乐音,例如,钢琴、小提琴、二胡等。
3.音色:1960年,美国声学学会将“音色”定义为人们能够分辨出响度、音高和音长相同的两个声音的一种听觉感知属性。这实际上是从人的听觉和心理感知上对音色的一种模糊描述,仅仅指出音色是不同于什么,没有明确给出音色到底是什么。相比响度和音高属性对应的物理参量,目前是无法做到对音色进行准确的定量解释。
通常认为,音色主要与频谱特性有关,但不仅仅由其决定,还与时频域特性以及心理感知特性等因素有关,是一种多维属性主观感知量。
4.时长:音频时长也是声音的重要概念。在实际生活中,人们主观上对时间长度的感知与客观世界里的时间往往存在差异。例如,当我们沉浸在一件愉快的事情当中,就会感觉时间过的很快,而当我们在做一项乏味枯燥的工作时,又会感觉时间过的很慢。人对声音的时长感知也存在同样的现象,也就是说人们对于声音持续或者间断的时间长短的主观感受并不完全等同于声音客观持续或间断时间长度。
二 音频硬件
日常生活中,我们接触的声音除了自然发声体振动产生的声音,很大一部分我们接触的是电声,比如用音乐App听音乐、语音通话、看电影等,这就需要依靠各种音频器件来完成。
1.扬声器:音箱、喇叭、耳机。一种将电信号转换成机械振动并辐射声功率的电声换能器。
2.传声器:麦克风。一种将声信号转换为相应电信号的电声换能器件,根据其工作原理可以分为声压式和压差式。另外根据其换能方式的不同,又可以分为电动式、电容式和压电式。传声器的客观特性指标主要由灵敏度、频响特性和指向性。
3.声卡:是实现声音/数字信号相互转换的硬件,手机、电脑,都是有内嵌声卡,理解为音频的桥梁,连接硬件和硬件之间,硬件和软件之间。

三 听音环境
声音的传播需要媒介,当声源向周围媒质辐射声波时,媒质中有声波存在,声波存在的区域就是声场。这种媒质可以是气体、液体、固体,环境声学涉及的媒质主要是大气。声场又可以分为自由声场、混响声场和扩散声场。
1.自由场:理想的自由声场是指声波沿传播方向无限延伸,没有任何声音被反射的声场。隔声隔振的强吸声房间模拟自由声场,常用的测量环境是消声室。
2.扩散场:扩散场中的各点声能密度均匀,从各个方向到达某一点的声能流的几率相同,由各方向到某点的声波的相位是无规的,这样的扩散场是一个理想的混响声场,能产生这个声场的实验室就是混响室。
音质主观评价 Evaluation of Sound Quality
一 主观音质评价
音质评价就是运用各种客观和主观的方法对声音的质量做一个科学、广泛、综合的定性和定量分析。
音质是声音的客观属性在主观听感中的综合反映,现有的客观测试还不能完全揭示音质的所有特性,甚至与主观感受有许多不一致的,所以客观测试不能代替主观评价。主观评价是通过人的主观感受,按照一定的评判规则,对声音进行评价。
音频App的最终目的是在保证音频保真输出的同时,能够让人有更好的听觉体验,有必要对App的音频进行主观评价,这是鉴定其性能最终音频效果的重要手段。
二 听音培训
声音是给人听的,如何把握声音的物理本质、把握人的听觉生理和听觉心理是我们评价和创造更好听声音的必要条件,所以作为音频评测员需要具备专业的听觉判断力。
专业的听觉判断能力除了要求听力健康、听觉正常外,更重要的是要求对声音的音质属性的各个方面有识别和分辨的能力,有相比常人声音更为敏锐的感知阈。专业的听觉能力,除了需要有一定的先天条件外,更多的是通过后天的专业训练和自我修炼达成的,这是一个持续不断的过程。
三 评价标准
根据国际电工协会IEC581标准,和我国的GB/T14277-93国家标准,是这样划分频段的:
30Hz-150Hz 低频段,
150Hz-500Hz 中低频段,
500Hz-5kHz 中高频段,
5kHz-16kHz 高频段,
针对16kHz以上频率,两个标准中没有提及,我们可以称为超高频段。
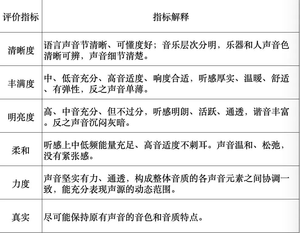
评价术语的选择应该根据被评价的APP以及它可能具有的音质属性来确定,选取指标之间尽可能是正交,不重复的。以下列举了音乐音质评价常用的6个评价指标,涵盖了高、中、低频的主观听感评价。
四 实验方法
常见的主观音质评价方法有成对比较法、等级评定法、语义细分法、量值估计法、mos评分法等等,关于实验设计可以参考《实验心理学》(朱滢),实验方法与数据处理详细介绍可以阅读《音质主观评价的实验心理学方法》(孟子厚)。
五 评测音源的选取及依据
- 测试人员制作根据评测要求制作符合规则的声音信号,例如不同响度的声音、噪声信号(白噪声/粉红噪声)、不同频率的纯音、扫频信号等等。
- 标准音源-节目源要求:所有节目源应该尽量保证自然、真实和平衡,频响不窄于40 Hz~18 000 Hz、动态不小于80 dB、乐句完整、立体声定位准确、环境噪声足够低等。分类:i.校准信号和人工电子信号;ii.语声:不同语言男女声朗读;iii.声乐:男女高低音独唱和伴奏混声合唱和戏曲;iv.器乐:西洋独奏乐、管弦乐和交响乐,民乐以及流行乐;v.其它:钟声、火车声、自然声等;
- 录音环境消声室-干信号,不同混响时间的录音棚
- 音质评价节目源相关标准国内:《声音质量主观评价用节目源标准样品》GSB16-3451—2017国际:《用于主观评价声音质量的录音材料:EBU-SQAM光盘用户手册》EBU-TECH 3253(2008年)「参考文章:电声产品音质主观评价用节目源的编辑
来源:抖音多媒体评测实验室

版权声明:本文内容转自互联网,本文观点仅代表作者本人。本站仅提供信息存储空间服务,所有权归原作者所有。如发现本站有涉嫌抄袭侵权/违法违规的内容, 请发送邮件至1393616908@qq.com 举报,一经查实,本站将立刻删除。