WebRTC支持SVC需要从信令消息和媒体数据两方面入手,其中,信令消息主要是指SDP信息交换,媒体数据主要是指编码器可以编码出带有分层信息的视频码流,同时,打包出支持流媒体服务器转发的RTP包。今天本文会重点介绍信令消息部分的内容,下一篇文章会介绍媒体数据部分的内容。
正文
WebRTC搭配Mediasoup支持SVC能力时,首先需要WebRTC终端通过SDP信息协商交换彼此的SVC能力,协商决定使用SVC分层编码视频后,就开始通知编码器生成具备分层信息的视频编码码流。
一、推拉流整体示意图
WebRTC终端之间进行音视频实时通讯肯定少不了流媒体服务器的参与,本文以Mediasoup作为流媒体服务器为例进行介绍。现在先来看一个最简单的推拉流模型的示意图,其中包含推流端、拉流端、ms(Mediasoup)服务器,具体如下图所示:

上图重点体现了流媒体服务器上的部分逻辑内容,推流端把音视频数据推到Mediasoup流媒体服务器,ms会分别创建音频Producer和视频Producer,同时,也会为相应的拉流端创建音频Consumer和视频Consumer,音视频数据再通过ms内部的pipeline通道从Producer向Consumer传输。至此,整个模型的数据流就串起来了。
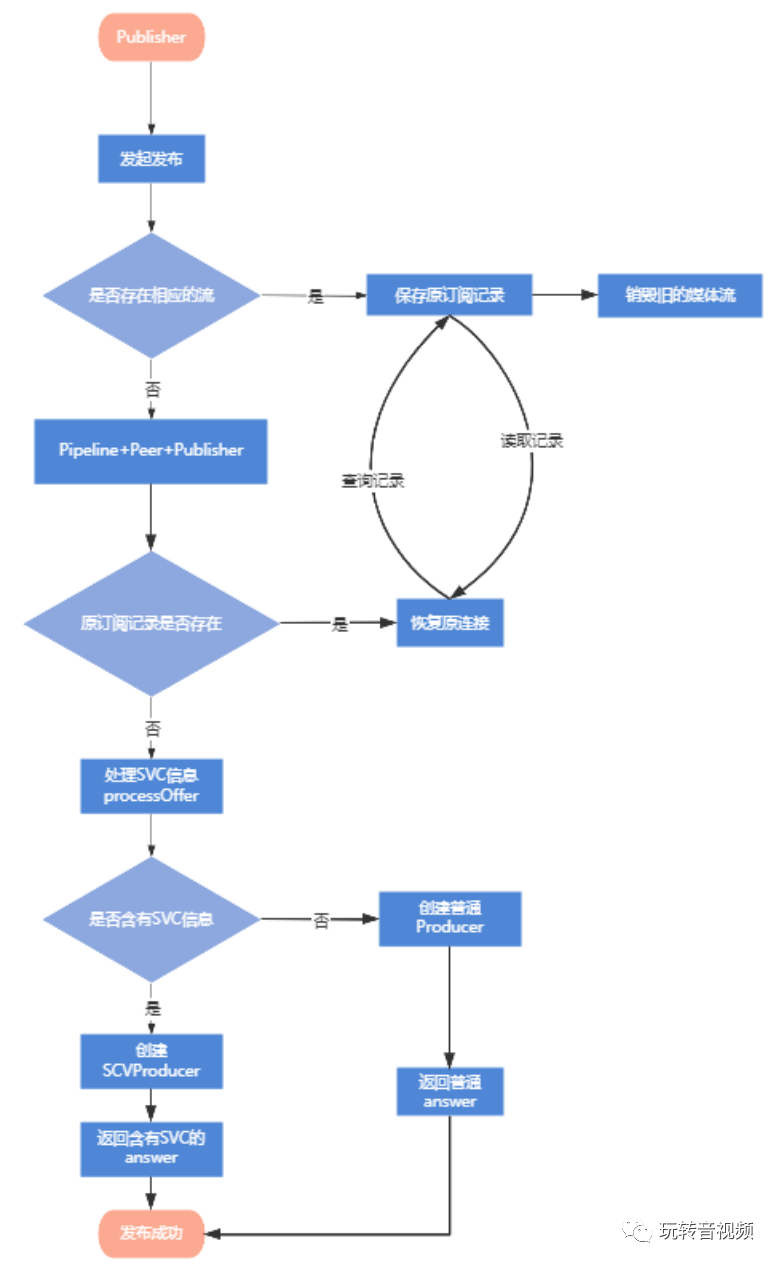
二、发布流
发布流和订阅流是两个相对独立的过程,其中,SDP信息交互也是分别进行的。接下来,我们先看一下发布流的整个过程,看看SVC的SDP信息是如何协商的。

推流端发起发布流操作,ms收到publish请求之后,会先检查本地是否已经发布过相同的媒体流了,如果存在,就临时保存一下这条流的已经被订阅的记录,同时销毁旧的媒体流;如果不存在,就执行正常逻辑,首先创建Pipeline,然后使用Pipeline对象创建Peer,再基于Peer实例化Publisher。
然后查询是否存在原来的订阅记录,如果存在,就查询刚才的记录,再根据读取的订阅记录恢复原来的数据连接;如果不存在,就继续执行剩下的逻辑,调用processOffer方法处理SVC信息,然后根据客户端的offer信息中是否存在SVC信息创建不同类型的Producer。
注意:这里需要说明的是,其实Producer本身并没有类型之分,这里是为了区分SVC和非SVC的不同逻辑分支才这样画图的。
如果推流端的offer中含有SVC信息,那么ms返回的answer中也会包含SVC信息;如果没有,那就返回普通的answer,启动非SVC模式推流。
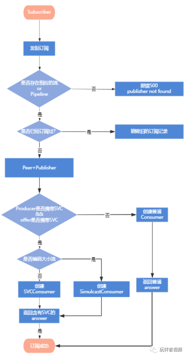
三、订阅流
相比发布流,订阅流的过程可能会稍微复杂一些,拉流端发起订阅请求后,ms收到消息之后,会先判断本地是否存在对应的媒体流,如果没有,就直接报错并返回500的错误码。同样,如果不存在Pipeline内部媒体数据通道,也会直接报错并返回500的错误码。

接下来会进行兼容性判断,查看拉流端是否已经订阅过这路媒体流了。如果是,那就销毁旧的媒体流(原来订阅的);如果不是,就继续创建Peer和Publisher实例,然后查看拉流端的offer中是否携带了SVC信息,如果携带了就表明拉流端希望订阅具有视频分层的媒体流,尽管拉流端表明了这样的意愿,但是还需要媒体流本身带有这样的分层属性才可以,毕竟分层数据不会凭空产生,需要推流端的编码器提供能力支持。因此,还需要判断媒体流的Producer是否具有SVC属性。
上述两个条件缺一不可,如果条件不成立就创建普通的Consumer实例;如果条件成立,还会进一步判断编码码流的数量,如果是大小流,会创建SimulcastConsumer实例;如果不是大小流,就会创建普通的SVCConsumer实例,同时返回相应的携带SVC标识的answer信息。
注意:这里需要明确的是SimulcastConsumer同时具备SVC和Simulcast的能力,不存在单独的SVCConsumer。
结尾
通过本文的介绍,相信大家对WebRTC在支持SVC能力时的SDP消息协商过程就非常清晰了。或者,至少对整个过程有一个基础的概念,推流端的发布流和拉流端的订阅流两个过程既是独立的,同时又存在一定的联系。下一篇文章会介绍SVC媒体数据方面的内容,敬请期待。
作者简介:😄大家好,我是 Data-Mining(liuzhen007),是一名典型的音视频技术爱好者,前后就职于传统广电巨头和音视频互联网公司,具有丰富的音视频直播和点播相关经验,对 WebRTC、FFmpeg 和 Electron 有非常深入的了解。同时也是 CSDN 博客专家(博客之星)、华为云享专家(共创编辑、十佳博主)、51CTO社区编辑、InfoQ 签约作者,欢迎关注我分享更多干货!😄
版权声明:本文内容转自互联网,本文观点仅代表作者本人。本站仅提供信息存储空间服务,所有权归原作者所有。如发现本站有涉嫌抄袭侵权/违法违规的内容, 请发送邮件至1393616908@qq.com 举报,一经查实,本站将立刻删除。