在前面的文章中,我们探讨了 WebRTC 的核心组件,包括 RTCPeerConnection 和 RTCDataChannel。现在,让我们把重点转向 WebRTC 中安全和隐私的关键方面。确保通信安全在实时应用中至关重要,尤其是在处理敏感的音频、视频和数据时。
WebRTC 中的安全性和隐私性为何重要
WebRTC 旨在促进直接的点对点通信,这必然会引发对传输数据的安全性和隐私性的担忧。未经授权访问或截取媒体和数据会导致严重的隐私泄露。
WebRTC 的主要安全功能:
- 加密:WebRTC 要求对所有媒体和数据通道进行加密。这可确保对等方之间交换的音频、视频和数据免受窃听和篡改。
- 同意:WebRTC 要求在访问任何媒体设备(摄像头和麦克风)之前获得用户的明确同意,以防止未经授权的访问。
- 安全信令:虽然 WebRTC 没有定义信令协议,但使用安全信令机制来保护 SDP 消息和 ICE 候选者的交换是至关重要的。
- 身份验证:WebRTC 支持验证对等方身份的机制,从而增强了通信过程中的信任度。
WebRTC 中的加密
WebRTC 使用两种主要加密协议来确保通信安全:
- DTLS(数据报传输层安全): DTLS 用于确保通过数据通道交换的信令信息的安全。
- SRTP(安全实时传输协议): SRTP 用于加密媒体流(音频和视频)。
这些协议可确保对等网络之间交换的数据不会被恶意实体轻易拦截或破译。
示例代码:
下面是一个演示 WebRTC 安全功能的示例:
// 使用安全配置创建 RTCPeerConnection
const configuration = {
iceServers: [{ urls: 'stun:stun.l.google.com:19302' }],
iceTransportPolicy: 'relay', // 使用中继服务器增强安全性
rtcpMuxPolicy: 'require' // 需要 RTP/RTCP 多路复用以确保安全性
};
const peerConnection = new RTCPeerConnection(configuration);
// 在用户同意的情况下处理媒体流
navigator.mediaDevices.getUserMedia({ video: true, audio: true })
.then(stream => {
stream.getTracks().forEach(track => peerConnection.addTrack(track, stream));
})
.catch(error => {
console.error('Error accessing media devices.', error);
});
// 安全信令过程(使用带有 TLS 的 WebSockets)
const signalingServer = new WebSocket('wss://secure-signaling-server.example.com');
signalingServer.onmessage = message => {
const data = JSON.parse(message.data);
if (data.type === 'offer') {
peerConnection.setRemoteDescription(new RTCSessionDescription(data.offer));
peerConnection.createAnswer()
.then(answer => peerConnection.setLocalDescription(answer))
.then(() => signalingServer.send(JSON.stringify({ type: 'answer', answer: peerConnection.localDescription })));
} else if (data.type === 'answer') {
peerConnection.setRemoteDescription(new RTCSessionDescription(data.answer));
} else if (data.type === 'candidate') {
peerConnection.addIceCandidate(new RTCIceCandidate(data.candidate));
}
};
身份验证:
WebRTC 提供验证对等方身份的机制。这可以使用 getIdentityAssertion 方法完成,也可以通过受信任的身份提供商(IdP)处理身份验证。
隐私考虑因素:
设备权限: 在访问用户的摄像头和麦克风之前,一定要请求用户的明确许可。
尽量减少数据暴露: 只传输应用所需的必要数据量。
匿名化数据: 尽可能对数据进行匿名处理,以保护用户隐私。
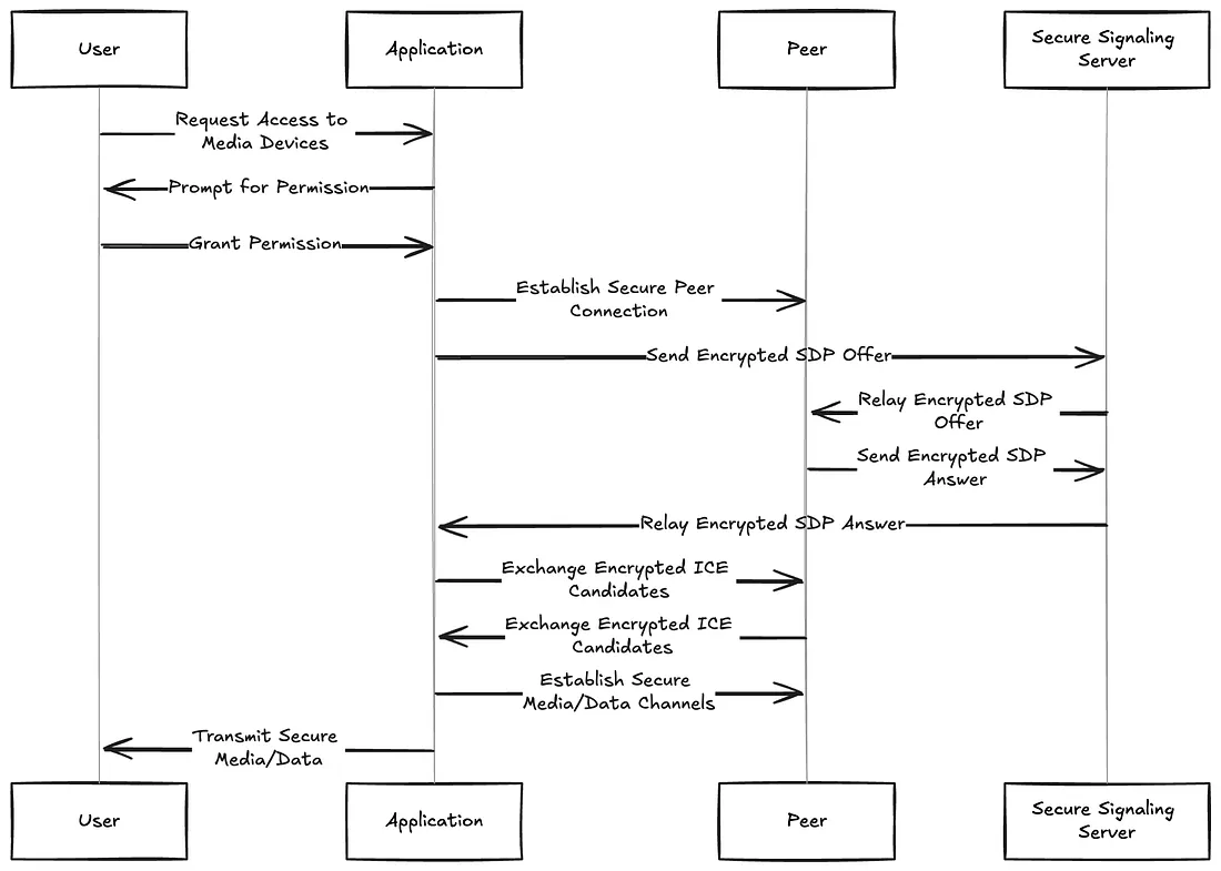
简化的安全流程:
下图说明了 WebRTC 通信设置中的安全功能:

概括:
安全性和隐私性是 WebRTC 的基础,可保护实时通信的完整性和机密性。通过利用 DTLS 和 SRTP 等加密协议、确保安全信号传输和强制用户同意,WebRTC 为安全的点对点通信提供了强大的框架。理解和实施这些安全措施对于任何 WebRTC 应用程序都至关重要。
这就是我们关于 WebRTC 的系列文章。通过这些文章,您现在应该全面了解 WebRTC 的核心组件、流程和安全注意事项,从而能够构建安全高效的实时通信应用程序。
作者:Mani L
本文来自作者投稿,版权归原作者所有。如需转载,请注明出处:https://www.nxrte.com/jishu/webrtc/51305.html