作者:向阳
来源:马上消费技术团队
原文:https://mp.weixin.qq.com/s/cKBrQjBusDwXmgNQNKobZg
想象一下:当手机屏幕需要无延迟投射到浏览器时,传统方案如同”快递中转”般层层延迟;当远程活体认证需要将浏览器摄像头画面传回手机时,现有技术却像”单向阀门”无法逆流。这两大技术壁垒曾长期制约着云测体验,然而它们并非牢不可破。
本文将揭秘马上消费如何基于WebRTC,在云测平台实现双向技术突破:不仅完成了手机到浏览器200ms超低延迟投屏(案例一),更创新实现了浏览器到手机的活体认证视频流逆向传输(案例二),攻克了动态分辨率适配与色彩空间转换等核心难题。这两项实践的相关技术成果已形成专利,旨在为音视频传输与远程控制场景提供一套可复用的高性能架构经验。
要理解这些创新的意义,需先了解云测平台——一站式移动测试平台,集设备、资源与工具于一体,可视为随时在线的“云端手机实验室”。平台两大核心能力:
- 云真机:远程操控真实手机,完成安装、调试、录屏等操作,实现“随取随用”,以资源数字化方式显著提升效率与设备利用率。
- 自动化测试:零代码可视化编排,支持 Android、iOS、H5、小程序多端测试,降低门槛,提升回归与巡检效率。
正是依托这两项能力,WebRTC 双通道技术才能在云测场景落地,为“从远程观看到实时交互”的创新提供实践土壤。
引言:云测场景的双向技术困局
在金融级远程测试场景中,实时交互面临两大”卡脖子”难题:
核心困局:
- 单向延迟之痛:传统截图轮询方案延迟高达500ms-2s,自动化测试误操作率提升40%以上
- 逆向传输之困:业界方案仅支持手机→浏览器单向流,活体认证等反向场景被迫人工现场测试
破局双刃剑:
- 案例一(超低延迟投屏): 通过WebRTC点对点直连与编解码优化,将端到端延迟压缩至200ms以内,体验提升超6倍。
- 案例二(远程活体认证): 创新结合WebRTC逆向传输与动态流媒体适配技术,实现浏览器摄像头到iOS App的无缝替换,首次将活体认证等复杂场景纳入自动化测试范畴。
目前,该技术方案已稳定支撑我司云测平台日均数万次测试任务,将设备周均有效使用时长提升35%,为高交互远程测试提供了可靠的技术范式。
第一章:深度洞察,行业痛点与技术选型思考
1、背景与挑战
1.1 业务背景
随着金融、电商等应用迭代加速,其业务场景对远程实时操控、自动化测试及活体认证等高交互需求激增。云测平台需提供媲美真机本地操作的体验,但传统技术架构无法满足。
1.2 痛点问题
- 单向高延迟:传统截图轮询方案(100-500ms/帧)延迟普遍高于500ms,导致自动化测试误操作率提升40%。
- 逆向传输缺失:业界方案多仅支持手机→浏览器单向视频流,活体认证、扫码等需调用摄像头的场景无法远程进行,被迫人工现场测试,效率低下。
- 网络适应性差:企业复杂网络环境下,NAT穿透成功率低,传统方案难以保证稳定连接。
1.3 影响
- 开发调试体验差,严重拖慢问题定位效率
- 自动化场景覆盖不足,部分功能测试依赖人工现场
- 对企业整体测试效率与成本优化形成瓶颈
1.4 核心挑战
- 如何实现移动端到浏览器毫秒级低延迟画面传输?
- 如何无侵入地实现浏览器端视频流到移动端摄像头数据的替换与回灌?
- 如何在复杂网络下保证高连接成功率与传输稳定性?
2、业内实践与不足
2.1 业界方案
业界已有部分远程真机方案,但大多聚焦在单向投屏,难以覆盖双向交互与特殊功能验证。
- 一般厂商(网易、B站):多采用VNC或RTMP方案。VNC基于截图轮询,延迟高;RTMP需服务器中转,带宽成本高,延迟通常在800ms以上。
- 头部厂商(WeTest):使用WebRTC等先进技术投屏延迟在500ms以下。支持远程调用手机摄像头,但同样是单向传输(设备→浏览器),无法将本地视频流输入至手机App。
2.2 关键思考
- 本质局限: 现有方案的根源问题在于架构的中心化和功能的单向化。
- 破局方向: 必须采用一种去中心化(P2P)、支持双向通信、且具备强大NAT穿透能力的协议作为新架构的基石。WebRTC正是为此而生。
- 差异化思路:
- 传输层: 不仅要用WebRTC,还要对其ICE策略、编解码器进行深度优化,以适应云测的特定网络环境。
- 功能层: 针对案例二的逆向传输难题,需结合客户端技术(如iOS的Runtime),在系统层面解决摄像头的劫持与流替换问题。
第二章:整体架构设计
为系统性破解低延迟投屏与逆向视频流传输的双重难题,方案设计了一套分层解耦、可水平扩展的云测平台架构。在该架构中,WebRTC 并非外挂组件,而是被深度内嵌为核心媒体传输引擎,与平台的设备管理、测试调度和安全隔离体系紧密协同。以下从业务全景、通信逻辑、生产部署三个维度展开。
1、全景视角:云测平台业务架构
云测平台是一个集设备管理、远程操控、自动化执行于一体的综合服务体系,其目标是提供媲美本地操作的实时体验。整体业务架构如下:

平台整体分为四层:
- 用户接入层:浏览器与 API 网关统一入口,支撑人工测试、自动化框架与第三方调用。
- 业务服务层:由 MTP-API、MTP-FILE、投屏/监控/兼容性等服务组成,承载任务调度、设备编排与数据管理,是平台“大脑”。
- 设备连接层:通过 Agent、ADB Service(Android)、MTP iOS Bridge(iOS)与下层真机建立桥接,完成生命周期与指令转发。
- 设备资源层:规模化的 Android/iOS 真机池,由专业定制Hub连接到控制器统一管理,支撑并发测试。
2、核心突破:WebRTC 点对点通信架构
业务全景能否落地,取决于底层通信效率。为实现 200ms 投屏 与 逆向活体认证,平台引入标准化 WebRTC 架构,并针对云测场景做深度定制。

- 连接初始化:浏览器通过信令服务占用目标设备,建立逻辑会话。
- 媒体协商(SDP 交换):终端生成 SDP Offer,经信令转发至浏览器;浏览器返回 Answer,完成编解码参数一致化。
- 网络协商(ICE 交换):双方并行收集候选地址(Candidate),通过信令异步交换,提升建链速度。
- 直连优先,TURN 兜底:WebRTC 内核自动选择最优链路,优先直连,必要时回退至 TURN 中继,确保复杂网络下可用性。
- 数据流通:链路建立后,音视频流点对点直传,操作指令复用同一通道,信令层退出数据面,从而保障最低延迟。
在此机制下,投屏场景延迟压缩至 200ms;逆向传输场景通过 Hook 层接管摄像头数据并注入媒体流,形成行业首创的 “浏览器→移动端” 视频下行通道。
3、生产实践:高可用部署架构
在生产环境中,通过 分层部署 + 集群化容灾 + 网络隔离,将上述能力工程化落地。

接入层
- LVS 四层负载 + Nginx 七层负载,统一入口,支撑高并发接入。
服务层
- 所有微服务(MTP-API、投屏、信令等)均集群化部署,支持水平扩展与无状态化治理。
数据层
- MySQL 集群保障事务一致性,分布式文件存储支撑海量日志/截图/应用包。
网络层
- 独立部署的 STUN/TURN 集群,提供公网 NAT 穿透与中继能力,确保复杂网络环境下的连通率。
设备集群
- Android/iOS 控制器与真机资源通过核心交换机隔离,USB Hub/路由器统一管理,保障安全可控。
WebRTC 融合点:
- 信令服务 → 部署于服务层,负责会话管理与 SDP/ICE 元数据交换;
- STUN/TURN → 独立网络层集群,保障传输连通;
- 客户端能力 → Web 端/移动端原生集成,实现编解码、采集、Hook 流回灌。
最终,所有组件通过集群化与隔离设计消除单点故障,以 高性能、高可靠性、高安全性 三重保障,支撑每日海量远程测试任务的稳定运行。
第三章 毫秒级投屏:移动端到浏览器的极致体验重构(案例一)
为实现远程测试场景下媲美本地的操控体验,方案基于 WebRTC 对传输链路进行了系统性重构,目标是 在复杂网络环境下实现毫秒级响应。
1、整体流程与架构
本方案的核心设计哲学是 “信令协调,媒体直连” ,通过最小化中间环节以追求极致的端到端效率。
其端到端处理流程如下图所示:

该流程摒弃了传统的视频中转模式,其高效性源于四个核心环节:
- 原生捕获
在移动端(iOS),通过优化技术直接捕获屏幕帧(CMSampleBufferRef),并将其无缝转换为WebRTC可处理的RTCVideoFrame对象,避免了冗余编解码开销,从源头降低延迟。
- 编码与传输
WebRTC SDK 接收接收视频帧后进行高效编码(如H.264)、打包成RTP包,并经由点对点(P2P)通道直接传输。
- 信令轻中介
信令服务器仅负责初始的会话协调与网络协商(Offer/Answer、SDP/ICE交换),一旦P2P连接建立,媒体流不再经过任何服务器中转,路径最短。
- 解码与渲染
浏览器端接收RTP媒体流后,由WebRTC引擎完成原生解码与渲染,实现端到端的低延迟画面呈现
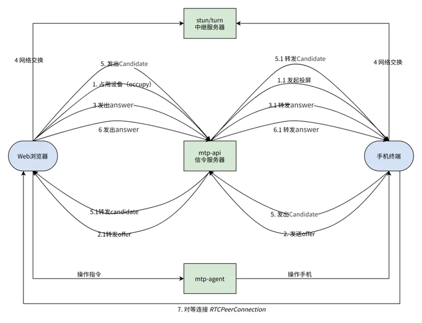
2、高可用信令服务
信令服务器是连接建立的“协调中枢”,其设计遵循 “无状态、可扩展、高可靠” 的原则。其架构如下图所示:

- 状态与资源管理:
- 设备与浏览器通过WebSocket长连接接入信令集群。
- 采用心跳机制保活,并通过Redis集中式存储设备连接状态与映射关系,实现信令实例的无状态化,支持水平扩展。
- 精准消息路由: 核心职责是作为“中转服务器”,信令实例仅负责转发 SDP/ICE 等建链元数据,不参与媒体流,降低系统开销。
- 业务状态联动: 与平台设备占用、释放逻辑深度集成,确保信令连接与业务任务状态的一致性,避免资源冲突。
3、关键实现与优化
WebRTC连接的建立是一个精密的多次握手过程,信令流程基于SDP offer/answer 模型(RFC 3264)。
其时序如下图所示,实现时在此基础上进行了多项关键优化,以实现毫秒级延迟的目标。

3.1 建链优化
并行 ICE 交换策略
- 痛点:传统 ICE 候选通常需等待双方收集完成再交换,导致连接建立时间延长。
- 实现:在设置本地描述(setLocalDescription)后立即异步收集并发送本方 ICE Candidate,无需等待对方完成收集。
- 效果:连接建立时间缩短约 40%,在复杂网络或跨地域场景下效果显著。
智能网络探测与选路
- 机制:RTCPeerConnection 初始化时配置完整 STUN/TURN 列表,WebRTC 内核根据候选优先级(主机 > 反射 > 中继)并行发起连接性检查。
- 效果:自动选择最优传输路径,连接成功率提升至 99.7%。
信令无状态化
- 机制:信令服务器仅负责 SDP/ICE 消息转发,会话信息通过 Redis 集群集中存储。
- 效果:支持水平扩展,消除单点故障,任意实例宕机不会影响用户连接。
3.2 媒体传输优化
动态码率与分辨率自适应
- 实现:通过 RTCPeerConnection.setBweMinBitrateBps 动态调整编码参数。
- 效果:弱网下自动降级分辨率/码率避免卡顿,网络良好时提升码率保证画质,实现流畅度与清晰度的平衡。
时间戳平滑与帧调控
- 自适应帧率:根据不同机型性能动态配置高低不同的帧率,保证画面连续性。
- 关键帧间隔调优:根据网络状况调整 I 帧间隔,加速画面恢复。
- 时间戳平滑:平滑接收端时间戳,减少抖动引起的音画不同步。
浏览器端低延迟渲染
- 实现:RTP 由 WebRTC 原生解码并直接渲染到 <video> 标签,避免二次拷贝。
- 效果:端到端延迟稳定在 200ms 内。
3.3 移动端深入优化
原生帧无缝对接
- 实现:采集端通过 XCUITest 截图生成 JPEG,再转换为 CMSampleBufferRef 并封装为 RTCVideoFrame,避免额外中间处理和二次编码。截图频率与清晰度可调,关键帧间隔和时间戳在生成 CMSampleBufferRef 时配置。
- 效果:降低采集到编码器的延迟,为端到端低延迟奠定基础。
H.264 硬件编码与带宽感知
- 实现:启用硬件编码,结合 WebRTC 带宽估计动态调整码率和分辨率。
- 效果:弱网下自动降低码率保证流畅,网络良好时提升画质。
移动端编码链路优化
- 机制:JPEG → CMSampleBufferRef → RTCVideoFrame → 编码器,整个链路尽量减少像素级处理或颜色空间转换。
- 效果:弱网下编码效率提升,进一步降低端到端延迟。
端到端渲染链路优化
- 机制:CMSampleBufferRef → RTCVideoFrame → RTP 编码 → 网络传输 → 浏览器端渲染,减少中间环节。
- 效果:保证移动端视频采集到浏览器显示的低延迟体验。
4、实践成效
通过上述全链路优化,方案取得了显著的性能提升:
| 指标 | 传统方案(截图轮询) | 本方案 | 提升效果 |
|---|---|---|---|
| 端到端平均延迟 | 500 – 2000 ms | < 200 ms | 提升最高6倍 |
| 连接成功率 | 100% (WebSocket) | > 99.7% (P2P+TURN兜底) | 复杂网络适应性极强 |
| 带宽占用 | 高 (传输完整JPEG 0.5-3M) | 低 (视频编码压缩30-150kb) | 降低90%以上 |
| 操作流畅度 | 卡顿、拖影 | 丝滑、跟手 | 用户体验质的飞跃 |
该方案已成为云测平台远程操控的基石,周均有效设备使用时长提升35%,以其“简单、可靠、低延迟”的体验,充分证明了其业务价值。
第四章:浏览器到移动端的逆向视频流传输实践(案例二)
远程活体认证等需要调用手机摄像头的场景一直是自动化测试的“无人区”。其核心原因在于:App 与操作系统的摄像头调用链高度绑定,传统方案难以插入“外部视频流”。本章展示如何突破 iOS 系统限制,通过动态注入与 Hook 技术,实现浏览器视频流对 App 的无感知替换,攻克行业难题。
1、整体架构与设计思路
要实现“远程借用摄像头”,必须解决三个核心问题:如何感知调用、如何获取流、如何透明替换。整体解决方案架构如下所示:

架构核心在于 “动态注入 → 云端拦截 → 云端拉流 → 本地回灌”:
- 动态注入: 在云测平台安装测试包时,自动将Hook插件SDK注入到目标APP中并重签名,无需开发者预先集成SDK,实现真正的“无侵入”。
- 云端拦截:在机房真机内部,通过轻量级插件实时监听 App 对摄像头的调用。
- 云端拉流:一旦调用被触发,真机即刻与用户浏览器建立 WebRTC 反向连接,拉取浏览器摄像头视频流。
- 本地回灌:将接收的视频流进行格式适配与处理后,无缝回灌给业务 App,使其无感知地完成认证。
架构设计克服了iOS封闭性和App与系统摄像头深度绑定的难题,实现远程视频流透明替换
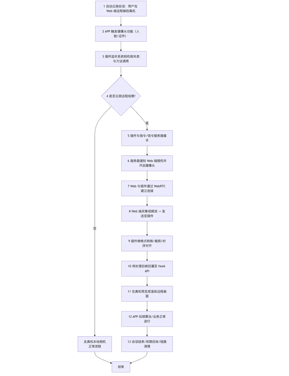
2、端到端业务流程
上述架构是如何在一次完整的活体认证测试中协同工作的呢?其核心业务流程如下图所示:
提示:动态注入与重签名是前置关键步骤,确保流程全程无修改App源码的需求。

核心步骤(四步闭环)
- 监听与判定
- APP 内嵌“摄像头拦截插件”,无侵入监听摄像相关系统类/方法(如 AVCaptureVideoPreviewLayer、AVCaptureVideoDataOutput、captureOutput:didOutputSampleBuffer:)。
- 当检测到摄像头使用事件,判断是否处于“云测远程场景”。
- 信令与建链
- 若是远程场景,插件与指令/信令服务器握手;
- 服务器同时通知 Web 端 开启本地摄像头;
- 随后插件与 Web 端通过 WebRTC 建立实时通道。
- 流入与适配
- 将 Web 端摄像头视频流拉到真机侧插件,进行格式转换/裁剪/时序对齐,使其满足当前 APP 对相机输入的约束。
- 回灌与渲染:
- 把处理好的远程视频流回灌到已 Hook 的系统 API(预览层与采集回调)
- 在真机上正常渲染与继续业务流程,实现“以 Web 端相机替换真机相机”。
3、核心技术实现:动态拦截与流替换
3.1 动态注入与重签名
- 技术实现:
在云测平台后台,通过自研工具对用户上传的IPA包进行解包,将预编译好的Hook插件SDK(动态库)注入到Frameworks目录中,并修改Embedded Bundle配置。随后对新的APP包进行重签名。
- 带来收益:
业务方开发者完全无需做任何集成工作即可享受此功能。云测平台在安装阶段完成了“无侵入”集成的最后一步,极大降低了使用门槛,提升了方案的通用性。
3.2 动态拦截与流替换
实现无侵入替换的关键,在于对iOS系统底层API的精准操纵。其核心技术模块构成如下:
3.2.1 拦截的类与方法

通过运行时方法交换(Method Swizzling),动态拦截了以下核心类与方法:
- AVCaptureVideoPreviewLayer: 拦截 initWithSession: 方法,以接管视频预览层的创建。
- AVCaptureVideoDataOutput: 拦截 setSampleBufferDelegate:queue: 方法,这是获取业务App回调对象的关键,为后续“回灌”视频流拿到“入口”。
- AVCaptureVideoDataOutputSampleBufferDelegate: 拦截 captureOutput:didOutputSampleBuffer:fromConnection: 方法,以接管原始视频流回调。
3.2.2 视频流替换(核心)
本项目通过 Objective-C 的 Runtime 机制,实现摄像头系统API的动态拦截与远程视频流替换。核心流程可精炼为四步:

- Hook 方法交换:利用 Runtime,将Hook模块的自定义方法 A’ 与系统方法 A 地址交换。在摄像头使用过程中,当原本触发系统方法 A 时,会先执行自定义方法 A’,在方法中可处理参数或注入逻辑后,再继续调用系统方法 A,实现对系统摄像头API的拦截与增强。
- 获取视频流委托对象:Hook 的视频流输出类 dataOutput 会在设置委托对象方法触发时,获取遵守 AVCaptureVideoDataOutputSampleBufferDelegate 协议的委托对象 sampleBufferDelegate。
- 拦截系统回调获取原生视频帧:captureOutput:didOutputSampleBuffer:fromConnection: 方法被触发时,Hook 模块即可获取手机原生拍摄的视频帧 sampleBuffer 及其附属信息(如时间戳、格式等)。
- 远程视频流替换与回灌:同时接收来自 Web 端的摄像头视频流,通过 WebRTC 传输过来后,进行格式转换与裁剪,并将原生 sampleBuffer 的附属信息注入,形成新的远程视频帧 mtpSampleBuffer。最终,将 mtpSampleBuffer 作为参数,通过委托对象 sampleBufferDelegate 回调给 App,实现对原生视频流的无缝替换。
4、视频流的接收、处理与回灌
来自浏览器的视频流需要经过一系列处理,才能“欺骗”过本地App。其接收与交换流程如下图所示:

4.1 流接收与解码
- 移动端作为WebRTC接收端,解码来自浏览器的视频帧(通常是YUV格式)。
4.2 流处理与自适应(技术核心)
- 色彩空间转换: 动态识别App所需格式(YUV或RGBA),并进行实时转换。
- 分辨率裁剪: 将横屏的Web流(如640×480)智能裁剪为竖屏比例(如480×640),避免画面拉伸。
- 元数据注入: 从被拦截的原生流中提取时间戳等关键元信息,注入到远程视频帧中。这是确保扫码等功能正常工作的核心。
4.3 流回灌
- 最终,将处理好的、附有正确元数据的视频帧,通过之前Hook获取的委托对象,调用 captureOutput:didOutputSampleBuffer:fromConnection: 方法,回灌给业务App。
- App至此完全无感知地使用了远程视频流。
5、实践成效
该方案成功将需摄像头的测试场景纳入自动化范畴,取得了以下成效:
| 功能场景 | 实现效果 | 业务价值 |
|---|---|---|
| 人脸活体认证 | 通过率>92%(与真机无异) | 实现了金融级安全认证的远程自动化测试 |
| 身份证识别 | 识别成功率>90% | 自动化完成身份信息录入等测试流程 |
- 技术价值: 结合动态注入与运行时Hook,实现了对任意iOS App 无源码、无集成的摄像头流远程替换,为行业提供了全新的技术范式。
- 业务价值: 解决了该场景对人工的依赖,极大提升了测试覆盖率与效率。用户只需上传原版IPA,即可直接进行摄像头相关测试,接入成本为零。
第五章:实践成效与数据支撑
WebRTC双通道方案上线以来,已稳定支撑我司云测平台数月,其在性能提升、效率提升、成本优化等方面取得了显著的量化成果。
1、性能提升:关键指标显著优化

结论: 数据表明,本方案不仅在传统远程操控场景上实现了性能的数量级提升,更攻克了远程活体认证的行业难题,实现了功能上的从无到有。
2、效率提升:平台效能飞跃
技术性能的提升最终转化为了平台整体效能的显著增长。下为用户使用云测远程测试的现场图,所有性能指标直观可见

- 测试效率:
- 设备使用时长: 远程真机的周均有效使用时长提升35%。低延迟和高可靠性极大地改善了用户体验,使得远程调试和测试成为首选方式,大幅提升了设备资源的利用率。
- 自动化测试深度: 方案将需摄像头的测试用例纳入自动化范畴,显著拓展了自动化测试的边界,大幅减少人工干预。
- 研发效能:
- 问题定位速度: 开发人员可随时随地进行远程调试,平均问题定位时间缩短了约40%,加速了开发迭代周期。
- 测试周期缩短: 尤其是在需要大量真人参与的活体认证、身份证测试等环节,测试周期从天级缩短到分钟级,为业务的快速上线提供了有力保障。
3、方案对比:行业优势明显
为体现方案在行业内的相对水平,本方案与主流方案进行了核心能力对比:
| 能力项 | 传统云测方案 (VNC/RTMP) | 头部云测厂商方案 | 本方案 |
|---|---|---|---|
| 双向延迟 | 500ms+ | 200-500ms | <200ms |
| 双向传输 | 仅支持单向(设备→浏览器) | 仅支持单向(设备→浏览器) | 支持双向传输 |
| 远程摄像头 | 不支持 | 不支持 | 支持(核心突破) |
| 接入成本 | 低 | 低 | 零成本(动态注入) |
| 网络适应性 | 依赖网络质量 | 依赖特定云环境 | 强(P2P+TURN兜底) |
对比可见,本方案在延迟、功能完备性和创新性上具备了显著的行业领先优势。
第六章:结语–从“远程看”到“实时交互”,云测试的新纪元
本次探索标志着云测试行业迈入新时代。平台告别了传统“幻灯片式”远程观看,迎来了可实现高保真、强交互操作的“实时交互”阶段。两项专利技术实践,为云测试插上双翼:一翼实现极致流畅的远程操控,另一翼覆盖全面、真实的测试场景。这不仅是我司的技术里程碑,也为行业破解远程非功能性测试难题提供了可复用的范式。
未来展望
技术的演进永无止境。立足当前,我们路线清晰:
- 协议深化:探索QUIC等新型传输协议替代TURN中继,在极端网络下进一步降低传输延迟,实现终极网络适应性。
- 智能升级:从“自适应编码”迈向“AI感知编码”,通过深度学习实时分析画面内容,智能分配码率,在同等带宽下提升画质与流畅度。
- 生态扩展:将iOS方案抽象为跨平台标准化插件,拓展至Android及其他智能设备,实现无处不在的统一远程测试能力。
- 体验革新:探索基于DataChannel的多路流与虚拟交互体验,逼近真实手持操作感受。
持续的技术创新必将驱动测试模式的根本性变革,让“云端一体、实时交互”不再是愿景,而成为开发者与测试者日常可及的现实。
参考资料:https://datatracker.ietf.org/doc/html/rfc3264
版权声明:本文内容转自互联网,本文观点仅代表作者本人。本站仅提供信息存储空间服务,所有权归原作者所有。如发现本站有涉嫌抄袭侵权/违法违规的内容, 请发送邮件至1393616908@qq.com 举报,一经查实,本站将立刻删除。