近日,IDC发布《中国工业边缘市场分析》系列报告,报告分为市场驱动力和构成、用户应用和部署、技术供给市场分析和展望3部分,通过60页内容,对中国工业边缘市场概念定义、发展主线、技术产品、竞争态势、应用情况、趋势挑战等进行了具体分析,供行业参考。
4条主线驱动工业边缘发展
工业边缘指部署应用在工业现场的各类边缘软硬件产品及解决方案,涉及范围在车间现场级别设备之上,企业中心云之下,不包含传统工业通信和控制。
随着工业企业持续推动数字化和智能化,现场管理精益化的需求日益明显。同时,边缘智能、物联管控、软件定义工控和5G专网4大技术方向,也在持续推动边缘计算在工业现场的部署和应用。
• 边缘智能:AI视觉检测、设备预测性维护等应用需要在现场侧完成AI推理计算
• 物联管控:工业监控系统向能力更强、更开放方向升级,物联数采和应用通过边缘比通过云更容易部署更安全。同时,车间现场管理在从“PLC+SCADA+MES”转向面向数据的“物联数采+中枢平台+容器化应用”的车间边缘云架构升级
• 软件定义工控:PLC增强边云协同和AI等计算能力,走向开放架构和虚拟化,DCS也在用户的推动下走向软硬解耦和开放化
• 5G专网:5G专网加速融入工业现场网,用户面和控制面需下沉到工业现场部署
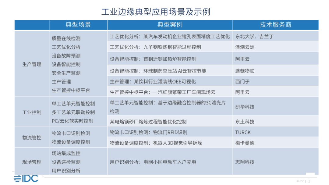
形成4类多种典型应用场景
工业边缘在工业企业的生产管理、工业控制、物流管理和现场管理4个方向形成诸多应用场景。其中部分场景由于网络条件不好、现场需及时处理的数据量大或对时延有较高要求,属于工业边缘的强需求场景,只能通过边缘部署方式实现。也有一些场景属于弱需求场景,可以部署在边缘,但也有的部署在中心云。由于不同行业现场管理和作业个性化差异较大,工业边缘的应用场景仍有待进一步拓展。

IT和OT领域4类背景企业在重点布局
作为IT和OT领域的典型融合地带,工业边缘也吸引了IT和OT领域各类厂商的广泛参与,两类厂商都在积极拓展市场。
从业务领域看,在4类方向中,物联管控和边缘智能成为目前各类厂商布局最集中的领域。从布局路线看,IT和OT硬件大厂,大多选择以通用计算平台为基础的开展全面的生态化布局。很多专业解决方案商则有选择的布局面向专业场景的产品组合。
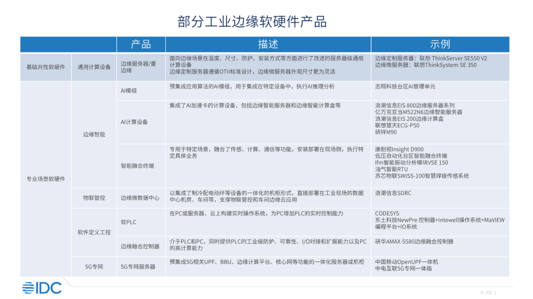
面向工业边缘需求各种新产品涌现
为适应工业边缘的应用需求,一些专业面向边缘的产品出现。有些供应商在原有产品基础上针对边缘需求的改进或升级,或推出专门针对边缘应用的专用产品。基础共性软硬件方面,很多厂商推出了专业面向边缘的边缘定制服务器和微服务器。专业场景软硬件方面,在边缘智能、物联管控、软件定义工控和5G专网4个方向也分别形成一些对应的边缘设备和软件等。
市场仍处于早期阶段,长期持续看好
工业边缘目前整体仍处于早期发展阶段,部分应用场景实现了规模化复制,更多场景还处于试点阶段。边缘设备正在持续向软件定义硬件、一体化集成、模块化等方向发展,但市场也存在概念不清晰、场景碎片化、IT技术栈和OT用户习惯的不匹配等典型挑战。
IDC预计,到2026年,中国工业企业在边缘的IT支出将达到658.2亿元人民币。2021年,工业边缘4个主要方向带来的增量市场为47.2亿元人民币,并将在2026年达到89.1亿元人民币。工业边缘各方向中,短期建议重点关注边缘视觉智能、生产工艺优化、电力、采矿、石油等行业现场管理以及智能融合终端等领域。
特殊说明:由于篇幅所限,本文仅对报告少量内容做了简要介绍,欲了解更多详细报告内容,或参与IDC工业边缘相关其它项目,请与IDC中国研究经理崔粲 (邮箱:ycui@idc.com)联系。
版权声明:本文内容转自互联网,本文观点仅代表作者本人。本站仅提供信息存储空间服务,所有权归原作者所有。如发现本站有涉嫌抄袭侵权/违法违规的内容, 请发送邮件至1393616908@qq.com 举报,一经查实,本站将立刻删除。