2021年,因加密货币价格大幅上涨、创下此前历史高峰,短期内Web3应用创新相继涌现、进入大众视野。但其实早在2014年,以太坊Ethereum联合创始人——GavinWood就提出Web3概念,阐述对去中心化、民主互联网的愿景。时至今日,Web3概念、技术和应用方向还有待进一步探索,文章梳理Web3概念和核心内容,立足于全球产业的热门领域、重点投资方向和技术发展预期,研究全球产业政策监管和布局。
互联网发展脉络和Web3提出
Web3.0被誉为下一代互联网,为了理清Web3.0演进方向,我们梳理互联网从Web1.0→Web2.0→Web3.0的发展脉络。
• 1980s年起,Web1.0“可读”(read),以搜狐代表的门户网站,单方面的向用户传输信息。
• 2000s年起,Web2.0“可读+可写”(read+write),以新浪微博为代表的社交网络,用户依托于平台产生信息,基于中心平台进行信息交互。
• 2014年起,Web3.0“可读+可写+拥有”(read+write+own),用户不依赖平台、拥有自己产生的信息,标志着从信息互联网向价值互联网转变。
大部分情况下,Web3.0和Web3两者概念是混合使用。但严格来说,Web3.0指广义的下一代互联网,而Web3是专指狭义的以去中心区块链技术为核心的产业应用,为更聚焦后续文章讨论狭义概念Web3。

来源:可信区块链推进计划《Web3.0前瞻研究报告》(2022年)
社会寄希望于Web3打破巨头互联网公司平台对数据的垄断,构建用户拥有数字主权的新互联网价值体系。Web3还没有一个公认的、被普遍接受的定义,各领域从业者、专家以及机构提出对Web3的见解。信通院认为Web3不只是互联网应用层的简单创新,可能会带来互联网体系架构整体性演进和系统性升级。Garnter指出Web3和元宇宙都会成为下一代互联网的重要组成部分,元宇宙的核心是“沉浸式”,而Web3的核心是“去中心化”。
Web3应用和技术发展
全球围绕Web3两个关键核心——去中心化和区块链开展创新探索,目前主要应用领域包括:加密货币(Cryptocurrency)、DeFi(去中心化金融,Decentralized Finance)、CeFi(中心化金融-相对DeFi,Centralized Finance)、GameFi(链游,Game Finance)、NFT(非同质化代币,Non-Fungible Token)、DAO(去中心化自治组织,Decentralized Autonomous Organization)等。
从投资角度分析,2021年Web3全球投资金额304.9亿美元,累计投资金额高达658亿美元,同比2020年同比增长713%,迎来爆发式增长。2022年上半年投资金额为303亿美元,相比2021年同比增长202%,其中,CeFi以102亿美元领跑,其次是加密基础设施领域、Web3和NFTs、DeFi领域。

数据来自Messari、DoveMetrics联合发布报告
从技术角度分析,Gartner预测Web3大部分技术创新将在2-10年内达到成熟。区块链平台、智能合约、DeFi、NFT等将在2-5年内达到成熟,而去中心化身份等因面临技术发展、监管问题,会稍晚几年达到成熟。

各国Web3政策和布局
世界各国高度重视本土Web3产业发展,已经开始进行前沿战略部署,陆续制定和完善Web3监管政策和发展策略。
1. 美国将Web3发展升级到国家战略高度
2021年底美国众议院金融服务委员会举办“数字资产和金融的未来”听证会,会上达成共识:加密需要正确有效的监管,并须确保Web3革命发生在美国。2022年9月,白宫发布比特币、加密货币监管框架,是美国发布的首个全方位、系统性寻求发展数字资产的政府报告。期间,拜登政府陆续发布美国在数字资产的领导地位、国家数字货币CBDC、气候能源、未来支付体系、洗钱与欺诈风险等9项相关报告,希望引导美国Web3发展。
2. 欧洲在加密资产监管方面处于领先地位
2022年3月,为制约加密资产和DeFi引发的金融风险,欧盟相关部门通过《加密资产监管市场提案》,确保在有力监管下拥抱金融领数字革命。另外,欧洲于2020 年建设区块链基础服务设施(EBSI)旗舰项目,使欧洲公民能够利用区块链更安全地访问公共服务,EBSI和EBSI数字钱包、ESSIF(自主身份框架)为欧盟Web3发展提供有力技术支持。
3. 新加坡提供监管沙盒,允许金融创新试验
2022年7月,新加坡举办全球Web3生态创新峰会,被誉为全球Web3创业工厂。新加坡采取非常开放态度吸引大量人才和投资,向以区块链、元宇宙和Web3技术为核心的金融科技创新企业专门发放加密货币许可牌照。Coinbase、FTX、A16z 等欧美头部Web3公司相继在新加坡设立研发中心或总部,吸引全球互联网从业者落户。
4. 日本聚焦文化服务产业,推出发展战略计划
2022年日本推出Web3.0发展国家战略计划,专门设立Web3.0部长,推广NFT和DAO、整合元宇宙和NFT等新型数字服务,围绕游戏、动漫、动画等与日本文化密切相关领域布局Web3。
5. 中国对金融应用强监管,以联盟链技术为主鼓励脱虚向实发展
为满足维护经济稳定、金融秩序基本需要,中国加密货币发展与强监管相伴。2017年,国家出台政策禁止代币发行融资;2021年,监管政策将虚拟币相关业务活动定性为非法金融活动。同年,中国人民银行基于联盟链技术发布数字人民币(e-CNY)。作为国家法定货币,e-CNY保留安全性、防双花、不可伪造等特点,可加载与货币相关功能的智能合约,促进业务模式创新。
虽然,数字藏品是在中国发展较好的Web3应用,由于中国抵制数字文创作品价格恶意炒作,数字藏品二级交易一直处于灰色地带。2023年初,“国字号”数字资产交易平台陆续宣布启动,比如,中国数字资产交易平台、大湾区数字文化资产交易平台、广文数字文化资产交易平台等,数字藏品的二级交易正在成为可能。
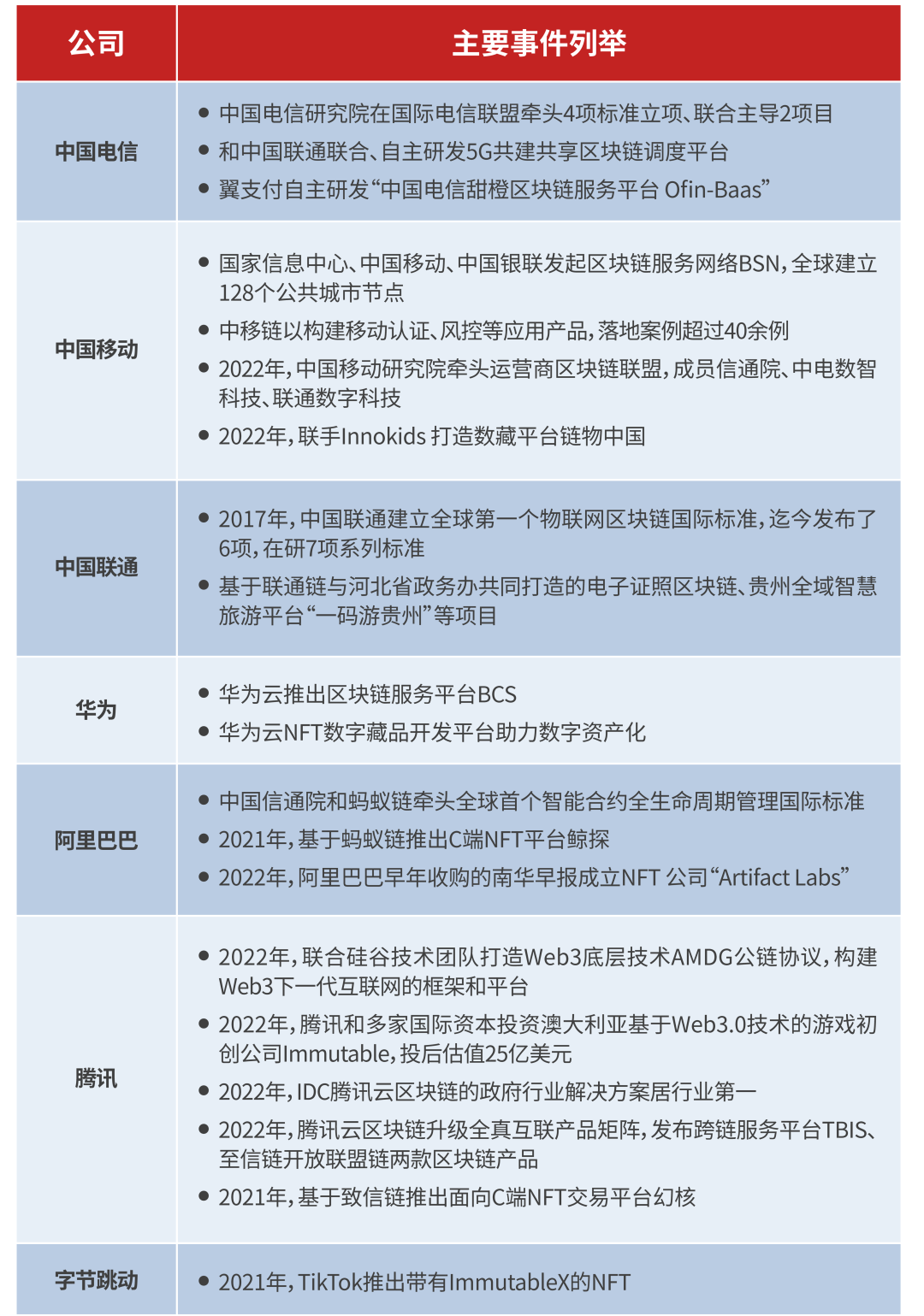
联盟链是我国区块链的主流形态,权威机构和企业推出不同开放程度的联盟链,降低区块链开发和部署成本,如:国家信息中心、中国移动、中国银联等发布BSN(Blockchain-based Service Network);北京微芯研究院、清华、北航、腾讯等发布长安链ChainMaker;信通院发布星火·链网。国内企业依托开发区块链服务平台,为政府和企业数字化提供身份认证、信息溯源、隐私保护、供应链管理和司法存证等应用。此外,国内科技企业也在尝试通过国外投资方式布局NFTs(见表1)。
表1 国内头部企业Web3领域主要事件

未来展望和启示
Web3已经开始改变人们对于互联网的认知和使用方式。但是当前仍然面临挑战:
(一)缺乏统一标准,不同的平台使用不同的技术标准,这导致数据共享和互操作性的问题。
(二)技术还不够成熟和稳定,存在较大的安全隐患,需要更多的时间和资源来发展和完善技术体系,如:以太坊智能合约安全漏洞造成数十亿美元资产的损失。
(三)商业模式探索处于早期阶段,没有出现杀手级应用和真正有价值的场景。
如今,全球互联网行业正处于过渡的关键节点。需求端,互联网红利消逝、矛盾凸显。供给端,区块链、分布式存储、加密技术、边缘计算、联邦学习等信息技术逐渐成熟,为Web3发展提供技术支撑。Web3所代表的是一种新的数字经济发展模式,有望深刻影响下一代互联网形态。世界各国都高度关注、并积极探索Web3合理监管方式和产业发展模式,希望主导下一代互联网浪潮,中国也亟需探索稳妥、特色的Web3发展路径。
作者:田盼 裴迎栋
来源:天翼智库
版权声明:本文内容转自互联网,本文观点仅代表作者本人。本站仅提供信息存储空间服务,所有权归原作者所有。如发现本站有涉嫌抄袭侵权/违法违规的内容, 请发送邮件至1393616908@qq.com 举报,一经查实,本站将立刻删除。