Cloudflare 已为其视频通话应用 Orange Meets 实施了端到端加密(E2EE),并开源了该解决方案以确保透明度。
该应用程序自去年起已可使用,当时这家互联网巨头将其作为Cloudflare Calls(现名为Realtime)的演示版本推出。
随着端到端加密的引入以及各种信任和验证问题的解决,对强加密保障感兴趣的用户可以将Orange Meets作为在研究或原型开发环境中进行安全视频通话的基础平台进行探索。
端到端加密设计
Orange Meets采用消息层安全协议(MLS)实现端到端加密,该协议是IETF标准化的群组密钥交换协议。
Orange Meets基于Rust的MLS实现支持持续群组密钥协商,可提供安全的群组密钥交换、前向保密性、泄露后安全性以及可扩展性。
加密完全在客户端使用WebRTC技术处理,因此Cloudflare或选择性转发单元(SFU)仅作为转发中介,无法访问敏感的通信数据。

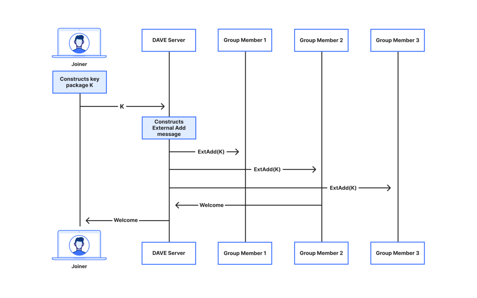
Cloudflare还推出了”指定提交者算法”,该算法能够安全地处理动态群组成员变更(用户加入/离开视频通话)。
该系统实际上指定特定成员作为以完全客户端方式管理MLS更新的一方,并根据群组状态自动选择新的指定提交者。

最后,每个视频会议会话都会显示一个”安全码”,用于表示群组的加密状态,鼓励参与者在平台外验证该安全码。
这可以防止”中间人攻击”(MitM),即恶意服务器替换密钥材料的攻击。
Cloudflare使用TLA+正式建模了指定提交者算法,TLA+是一种规范语言,用于数学验证协议在所有可能条件下都能正确运行,从而捕获细微的边界情况错误。
这里必须强调的是,Orange Meets更多的是一个技术展示和开源原型,而非成熟的消费级产品。
它在功能丰富性和用户友好性方面不如Zoom、Google Meet、Signal或Microsoft Teams,且尚未经过彻底的审计或实战检验。
Cloudflare的这款工具更适合对MLS集成和密码学感兴趣的开发者,以及希望试用开源端到端加密视频通话的隐私保护爱好者和好奇用户。它同样适用于评估MLS实现的研究人员或工程师。
项目地址:
https://github.com/cloudflare/orange
本文来自作者投稿,版权归原作者所有。如需转载,请注明出处:https://www.nxrte.com/zixun/59255.html