| 以下内容转自腾讯云音视频(公众号)
概述
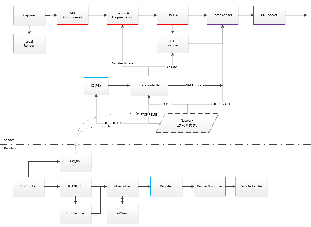
目前总结出WebRTC用于提升QoS的方法有:NACK、FEC、SVC、JitterBuffer、IDR Request、Pacer、Sender Side BWE、Probe、VFR(动态帧率调整策略)、AVSync(音视频同步)、动态分辨率调整。这几种方法在WebRTC架构分布如下:

具体实现原理
1. NACK
与NACK对应的是ACK,ACK是到达通知技术。以TCP为例,他可靠因为接收方在收到数据后会给发送方返回一个“已收到数据”的消息(ACK),告诉发送方“我已经收到了”,确保消息的可靠。

NACK也是一种通知技术,只是触发通知的条件刚好的ACK相反,在未收到消息时,通知发送方“我未收到消息”,即通知未达。

NACK是在接收端检测到数据丢包后,发送NACK报文到发送端;发送端根据NACK报文中的序列号,在发送缓冲区找到对应的数据包,重新发送到接收端。NACK需要发送端发送缓冲区的支持,RFC5104定义NACK数据包的格式。若在JB缓冲时间内接收端收到发送端重传的报文,就可以解决丢包问题。对应上图发送端的RTCP RTPFB。
2. FEC
FEC是发送端在发送报文的时候,将之前的旧包也打包到新包里面,若接收端有丢包,就用新包里面冗余的旧包恢复数据。
webrtc实现该冗余功能,有三种方式:
– RED就是RFC2198冗余。将前面的报文直接打入到新包里面,在接收端解析主包和冗余包。目前WebRTC的ULPFEC仅借用RFC2198冗余报文的封装格式,冗余报文的载荷用的是ULPFEC编码出来的载荷。
– ULPFEC,目前webrtc仅将VPX编码器SVC时域的Level 0视频帧打包成FEC。其余层有丢包,就逐步将帧率,保证视频相对流畅。
- 发送端打包示意图:

- 网络丢包示意图:

- 丢包恢复示意图:

– FLEXFEC较ULPFEC,增加纵向OXR运算。增加网络抗丢包能力。
- 1D行异或:

- 1D列异或:

- 2D行列异或:

3. SVC
SVC(可适性视频编码或可分级视频编码)是传统H.264/MPEG-4 AVC编码的延伸,可提升更大的编码弹性,并具有时间可适性(Temporal Scalability)、空间可适性(Spatial Scalability)及质量可适性(SNR/Quality/Fidelity scalability)三大特性,使视频传输更能适应在异质的网络带宽。
实际上Spatial Scalability和quality scalability这种方案会增加传输码率,降低编解码器性能、提高编解码器的复杂度、在一些场景下还需要服务器支持SVC层级过滤。使得SVC的Spatial Scalability和quality scalability到目前为止还没有大规模应用。但是Temporal Scalability可以在不稳定网络视频传输上被使用。
WebRTC的vpx编码器使用了Temporal Scalability时间可适性编码,仅需通过FEC+NACK方式保护T0层的数据完整性,其余层的视频帧有丢失,可通过逐级降帧率方案(丢弃Tn-T1之间的数据),保证视频通话整体的流畅性。并且Temporal Scalability可以做到后向兼容,不需要解码器做特殊处理。
4. JitterBuffer
JitterBuffer实现原理是,在收到网络上的RTP报文后,不直接进行解码,需要缓存一定个数的RTP报文,按照时间戳或者seq的顺序进行重排,消除报文的乱序和抖动问题。JitterBuffer分动态JitterBuffer和静态JitterBuffer两种模式。静态JitterBuffer缓存报文个数固定。动态JitterBuffer是根据网络环路延时的情况,动态调整缓存报文个数。
5. IDR Request
关键帧也叫做即时刷新帧,简称IDR帧。对视频来说,IDR帧的解码无需参考之前的帧,因此在丢包严重时可以通过发送关键帧请求进行画面的恢复。关键帧的请求方式分为三种:RTCP FIR反馈(Full intra frame request)、RTCP PLI 反馈(Picture Loss Indictor)或SIP Info消息,具体使用哪种可通过协商确定。
6. Pacer
PACER,是网络报文平滑策略。一个视频帧有可能分别封装在几个RTP报文,若这个视频帧的RTP报文一起发送到网络上,必然会导致网络瞬间拥塞。以25fps为例,若这帧视频的RTP报文,能够在40ms之内发送给接收端,接收端既可以正常工作,也缓冲了网络拥塞的压力。PACER就是实现把RTP同一时刻生产的若干包,周期性的发送,防止上行流量激增导致拥塞。
7. Sender Side BWE或REMB(Receiver Estimated Maximum Bitrate)
这个算法的思路是根据接收端的丢包率或延时情况维护一个状态机。以根据丢包率为例,在判断为overuse时,就根据一定的系数减少当前发送端的码率值,当判断为underuse时又根据增加系数来增加发送端的码率值;然后将这个值通过rtcp包发送给发送端,发送端根据该值来动态的调整码率。
8. Probe
WebRTC在决定以多大码率发送报文时,会遇到如下难处:
- 发送端通过GCC算法,根据网络状态动态调节发送的码率。但是系统启动阶段初始码率应该设置成多大比较合适?
- GCC估计带宽,这个算法的特点是:快降慢升,网络质量差时能迅速响应衰减带宽;但是网络持续向好时,不能迅速增加对应带宽。
所以需要一种快速探测算法,探测当前网络合适的带宽,保证音视频按照最佳码率值发送数据。
9. 动态帧率调整策略
视频发送端根据Sender Side BWE或REMB等参数调整出一组比较合适的码率值,当网络条件好的时候,码率值会比较大,当网络条件比较差的时候,码率值会比较低。但是若是发送端仅调整码率,不调整帧率,当网络条件比较好的时候,仅仅提升了视频质量,没有充分利用网络条件,提升实时性。当网络条件比较差的时候,码率降的比较低,若不降低帧率,视频质量会大幅度下降。所以需要增加一种机制,根据发送端的码率值,动态调整发送端的帧率值。
10. AVSync音视频同步
由于音视频处理的系统路径不同,并且音视频媒体流是分开以RTP over UDP报文形式传输,UDP报文对网络丢包延时敏感,若不进行特殊平滑处理,会导致实际播放时音视频的渲染相对延时与采集延时有偏差,这样就容易产生音视频不同步现象。音视频同步的基本思想是,以RTCP报文的NTP时间为参考,在接收端渲染前,对音视频分别进行不同长度的适当缓冲,尽量保证音视频渲染different time = 音视频采集different time。保证音视频同步。
11. 动态分辨率调整策略
动态分辨率调整策略设计思想是,在网络传输质量变差、CPU占有率过高,编码器编码质量QP值过大等情况下,动态降低视频传输分辨率,缓解当前异常。反之则动态增加分辨率,提供高质量的视频传输。目前webrtc这块还处于调测阶段。
12. HARQ
WebRTC还会根据当前网络状态的质量,动态调整QOS策略,在低延时低丢包网络下,仅使用NACK的QOS手段,在高延时高丢包场景下,动态选择NACK、FEC、SVC三种QOS策略。

版权声明:本文内容转自互联网,本文观点仅代表作者本人。本站仅提供信息存储空间服务,所有权归原作者所有。如发现本站有涉嫌抄袭侵权/违法违规的内容, 请发送邮件至1393616908@qq.com 举报,一经查实,本站将立刻删除。