一、什么是V4L2框架?
V4L2英文全称是Video for Linux2,它是专门为视频设备设计的内核驱动。在做视频的开发中,一般我们操控V4L2的设备节点就可以直接对摄像头进行操作。通常V4L2在Linux的设备节点是**/dev/video0**。无论是MIPI摄像头还是UVC摄像头,它们底层默认操作的都是/dev/video0的节点。
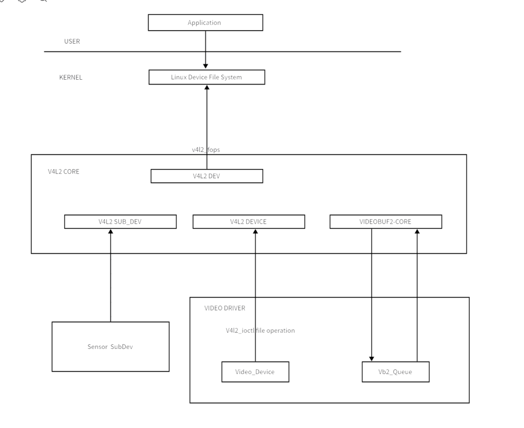
二、V4L2的代码框架图

从这张图可以看出来,在使用V4L2进行摄像头操作的时候,都需要访问内核驱动。而整个设备驱动都是由Linux Device File System进行管理,Linux File System管理的是V4L2CORE的功能。而V4L2_CORE里面包含了V4L2_DEV、V4L2_SUB_DEV、V4L2_DEVICE、VIDEOBUF2_CORE。其中,V4L2_DEIVCE主要是管理视频设备驱动、VIDEOBUF2_CORE主要是管理缓冲队列的数据、V4L2_SUB_DEV主要是管理视频设备的子系统。而应用层若想对整个V4L2驱动层进行控制的话,只需要对v4l2_dev进行fops(文件形式控制)操作即可,因为v4l2_dev是驱动层对用户层提供的接口。
三、V4L2代码开发流程
3.1.打开设备节点:

打开/dev/video0视频设备节点
3.2.查询设备的能力

利用ioctl函数访问V4L2的底层命令VIDIOC_QUERYCAP主要是查询摄像头的性能属性。
3.3.获取摄像头支持的格式,并进行像素格式设置

通过ioctl VIDEOIOC_ENUM_FMT获取对应的支持格式,并且对摄像头进行相应格式的设置。包括:width、height、pixelformat等等。设置完成之后,再使用ioctl命令进行使能操作,使能对应的关键字:VIDIOC_S_FMT。
3.4.内存映射到用户空间并进行队列操作

利用ioctl控制VIDIOC_REQBUFS,进行视频缓冲区的申请。申请完成之后,把驱动的缓冲区映射到用户空间,映射的api使用的是mmap。若映射用户空间成功的话,则把视频数据入到缓冲区队列,入队对应的ioctl命令是VIDIOC_QBUF。
3.5.开启摄像头获取视频流

使用stream_on指令使能v4l2摄像头,让它正常启动采集流程。
3.6.从缓冲区中把视频数据取出

利用ioctl把缓冲区的视频数据取出,它对应的命令是VIDIOC_DQBUF。使用了VIDIOC_DQBUF之后,v4l2_buffer结构体就有对应的视频数据了。并把对应的数据写到mjpg图片。做完上述所有操作之后,再把摄像头的数据进行入队操作VIDIOC_QBUF。
3.7.关闭摄像头获取流

通过ioctl操控指令VIDIOC_STREAMOFF,关闭摄像头采集工作。
3.8.解除映射缓冲区

使用munmap api解决内核缓冲区到用户缓冲区的映射操作。
3.9.释放所有的资源

四、整个工程的运行流程

作者:txp玩Linux
版权声明:本文内容转自互联网,本文观点仅代表作者本人。本站仅提供信息存储空间服务,所有权归原作者所有。如发现本站有涉嫌抄袭侵权/违法违规的内容, 请发送邮件至1393616908@qq.com 举报,一经查实,本站将立刻删除。