为紧跟数字新技术发展趋势、把握数字产业和传统产业数字化变革方向、借鉴国内外数字化转型最佳实践,自2022年8月,上海市城市数字化转型应用促进中心(上海市智慧城市建设促进中心)推出《全球数字化转型前沿》,立足全面跟踪洞察国内外数字化转型前瞻性动态信息,调查研究技术、产业和政策等创新,研判未来发展趋势。每期围绕一个主题,展开专题研究和权威视点跟踪。
随着元宇宙概念的火爆,数字人作为元宇宙的出入端口和元宇宙活动的参与主体,备受关注。当前,数字人市场规模不断扩大,应用向多元拓展,有望成为数字经济的新增长点。2022年9月,全球知名IT研究与咨询公司Gartner发布报告《数字人将推动数字化转型》,详细描绘了数字人在十二种主要应用场景中的案例,指出数字人经济将通过创新的商业模式推动数字化转型。Gartner认为目前数字人处于技术萌芽期,10年后才能到达生产成熟期,预计到2035年全球数字人市场将增至1250亿美元,并呈现持续增长趋势。
本期重点围绕Gartner的报告,阐述数字人以及数字人经济的相关概念、核心技术、应用场景等信息,介绍数字人在各垂直领域数字化转型中的作用,并针对数字人产业发展痛点,探索上海的应对思考。
作为真实世界在虚拟世界的映射,数字人被视为虚拟世界的核心资产和元宇宙的发展基础。近年来,随着计算机图形学(Computer Graphics,CG)、语音识别、图像识别、动作捕捉等相关技术的共同成熟,数字人产业迎来快速发展。数字人经济通过创新商业模式,有望成为数字经济的新增长点。
一、数字人将创造全新的经济生态系统
数字人又名虚拟数字人、虚拟人、虚拟形象,是指存在于非物理世界并具有数字化外形的虚拟人物,涉及计算机图形学(Computer Graphics,CG)、图形渲染、人工智能、虚拟现实等众多学科,是连接数字世界和现实世界的重要节点,也是元宇宙的基本构成要素之一。2022年9月,全球知名IT研究与咨询公司Gartner发布报告《数字人将推动数字化转型》(Digital Humans Will Drive Digital Transformation)。报告指出,数字人经济(Digital human economy, DHE)是指在当今和未来的数字经济中围绕数字人而设计的一套商业模式和实践(表1)。

目前,数字人技术在许多行业和应用案例中正以指数级的速度增长,数字人市场正快速扩张,数字人经济将通过创新的商业模式推动数字化转型。例如,直接面向化身(Direct-to-avatar, D2A)这一新兴商业模式正在推动形成市场,销售面向化身和数字身份的产品(如服装和配饰等)已经获得了广泛的支持。该市场将成为DHE的一部分,将由数字角色的授权来驱动。随着数字人技术的普及,将实现真正的多元存在,即无论一个人的身体是否存在,总是可以进行互动。这使得许多应用程序不需要物理层面的个人在场就能同时完成多个任务,人们将能够随时随地、同时进行交流、社交互动、买卖、学习和教学。新冠肺炎疫情已经成为数字人领域的加速器,数字人已经从面部表情的“恐怖谷”演变为能够在疫情隔离期间提供护理和陪伴。
当前,数字人正在成为全球数字经济的新风口。根据Gartner预测,到2035年全球数字人市场将增至1250亿美元,并呈现持续增长趋势。中国方面,根据头豹研究院预测,到2030年中国数字人整体市场规模将达到2700亿,其中身份型数字人市场规模约1750亿,服务型数字人总规模将超过950亿。中国众多科技公司纷纷参与布局数字人产业。除百度、腾讯、阿里等互联网巨头以外,华为云、京东云、字节跳动、科大讯飞、商汤科技、小冰公司等厂商都已参与数字人生产。数字人有望成为中国数字经济新的增长点。
二、数字人技术正处于前沿创新融合的准备阶段
数字人涉及计算机图形学、人工智能、虚拟现实等众多学科的前沿交叉领域。数字人的核心制作流程包括建模、驱动及渲染三大环节。从技术层面上,数字人可以分为真人驱动型和计算驱动型,其技术流程和各环节涉及的主要技术见表2。

Gartner最新公布的2022年新兴技术成熟度曲线技术显示,数字人处于技术萌芽期,到达生产成熟期需要的时间将超过10年(图1)。
图1 2022年Gartner新兴技术成熟度曲线资料来源:https://www.gartner.com/近年来,相关数字技术的突破与融合发展,一方面缩短各环节制作周期、降低成本,推动数字人制作走向智能化;另一方面也赋予数字人“以假乱真”的类人外观、感知及交互能力,为数字人落地应用奠定坚实的技术基础。
三、创新应用将推进垂直领域数字化转型
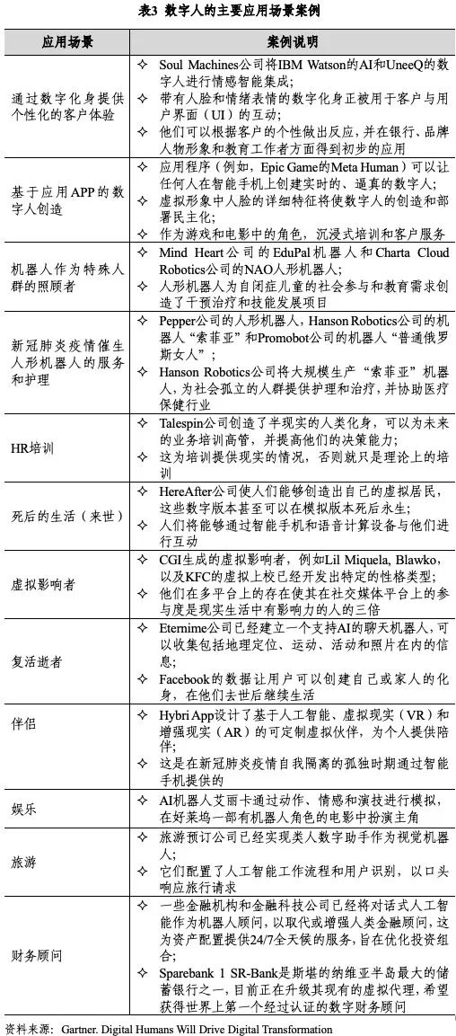
随着AI技术应用和发展,数字人正朝着智能化、精细化、多样化方向发展,金融、教育、文旅、医疗、电商等领域已成为数字人应用的战略重点。Gartner的报告总结了数字人目前在十二种主要应用场景的案例(表3)。

除服务与营销领域以外,还能将数字人运用于制造业的数字化转型,从而推动实体经济的发展。随着全球劳动力短缺和人力成本上升,如何降本提效成为制造业持续发展的关键。
数字人具有7×24小时在线、信息储备丰富、情绪可控等优势,通过持续的AI训练,智能化程度能不断提升,从而真正提升制造业的效率。在企业员工的日常工作中,总有一部分大量重复、规则固定且附加值低的工作,将数字人打造成企业的“数字员工”来承担此类工作,将有效填补人力短缺。未来,数字人还需与行业进行深度融合,在人工智能和RPA(机器人流程自动化)等新技术驱动下,优化生产制造的不同环节,将员工从繁琐流程中解放出来,从而真正对社会产生价值。
四、产业发展需打通从顶层设计到应用落地各关键环节
近几年,随着数字人概念的火爆,国内越来越多的政策中出现针对数字人的鼓励内容,以促进数字人产业健康、有序发展(表4)。

然而,数字人作为一个较为超前的概念,当前相关配套政策与法律存在不完善之处,面临着内容违规、肖像侵权、隐私泄露、网络成瘾等社会治理风险,应该加快进行顶层设计,完善政策法规,形成协同治理体系,完善可追溯的数字身份治理体系和网络安全体系建设,规范引导数字人更好地服务于现实物理世界。近年来,国外针对人工智能、数据治理及机器人技术已陆续出台一系列法案,可供我国在推进数字人立法过程中参考借鉴(表5)。

参考资料:
[1] Gartner. Maverick Research: Digital Humans Will Drive Digital Transformation[R]. (2022-09-07). https://www.gartner.com/en/documents/4000073.
[2] IDC. 中国AI数字人市场现状与机会分析:构建AI数字人队伍成为新浪潮[EB/OL]. (2022-06-23). https://www.idc.com/getdoc.jsp?containerId=prCHC49354922.
[3] Deloitte. Digital Human Elevating the Digital Human experience[EB/OL]. (2022). https://www2.deloitte.com/nl/nl/pages/customer-and-marketing/articles/digital-human.html.
[4] 商汤. 数字世界系列白皮书 企业级AI数字人:数字经济发展“新动能”[R]. (2022-04-20). https://oss.sensetime.com/files/AI%20digital%20man%20whitepaper.pdf.
[5] 量子位. 虚拟数字人深度产业报告[R]. (2021-09-18). https://www.qbitai.com/2021/09/28721.html.
作者:上海市城市数字化转型应用促进中心
版权声明:本文内容转自互联网,本文观点仅代表作者本人。本站仅提供信息存储空间服务,所有权归原作者所有。如发现本站有涉嫌抄袭侵权/违法违规的内容, 请发送邮件至1393616908@qq.com 举报,一经查实,本站将立刻删除。