本文核心数据:中国增强现实 ( AR ) 企业区域竞争、中国增强现实 ( AR ) 企业区域投融资分布、中国增强现实 ( AR ) 企业区域综合竞争。
增强现实 ( AR ) 产业上市公司汇总
目前,我国增强现实 ( AR ) 产业的上市公司数量较多,但主要分布在产业链上游。其中,上游的核心器件生产制造的公司包括芯片设计公司瑞芯微 ( 603893.SH ) 、全志科技 ( 300458.SZ ) 、北京君正 ( 300223.SZ ) ,芯片封装厂商晶方科技 ( 603005.SH ) 、环旭电子 ( 601231.SH ) ,存储器件供应商韦尔股份 ( 603501.SH ) 、兆易创新 ( 603986.SH ) ,光学器件供应商联创电子 ( 002036.SZ ) 、中光学 ( 002189.SZ ) 、福晶科技 ( 002222.SZ ) 、歌尔股份 ( 002241.SZ ) 、水晶光电 ( 002273.SZ ) 、道明光学 ( 002632.SZ ) 、华平股份 ( 300074.SZ ) 、苏大维格 ( 300331.SZ ) 、捷安高科 ( 300845.SZ ) 、永新光学 ( 603297.SH ) 、当虹科技 ( 688039.SH ) 、美迪凯 ( 688079.SH ) 、蓝特光学 ( 688127.SH ) 、腾景科技 ( 688195.SH ) 、蓝思科技 ( 300433.SZ ) 、联合光电 ( 300691.SZ ) ,显示器件供应商京东方 A ( 000725.SZ ) 、深天马 A ( 000050.SZ ) 、维信诺 ( 002387.SZ ) 、GQY 视讯 ( 300076.SZ ) 、利亚德 ( 300296.SZ ) ,电子元器件供应商闻泰科技 ( 600745.SH ) 、欣旺达 ( 300207.SZ ) 、领益智造 ( 002600.SZ ) 、鹏鼎控股 ( 002938.SZ ) 、兆威机电 ( 003021.SZ ) 、国光电器 ( 002045.SZ ) 、长盈精密 ( 300115.SZ ) ,软件工具厂商中科创达 ( 300496.SZ ) 。中游的 AR 终端设备制造环节暂时没有上市公司,但有内容生产与分发公司有百度集团 -SW ( 09888.HK ) 、阿里巴巴 -SW ( 09988.HK ) 、腾讯控股 ( 00700.HK ) 。










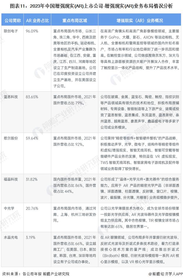
增强现实 ( AR ) 行业上市公司业务布局对比
从区域来看,联创电子、中光学重点布局国内市场,蓝思科技、歌尔股份、水晶光电重点布局国外市场 ; 从增强现实 ( AR ) 业务情况来看,联创电子在广角镜头、影像模组、触控显示领域实力领先,蓝思科技在玻璃、蓝宝石等领域积累深厚,但仍处于探索 AR 产业链上游零部件的阶段 ; 歌尔股份的精密零组件和智能硬件、福晶科技的精密光学器件、中光学的 AR 光波导器件、水晶光电的 Birdbath 模组和衍射光波导模组均为关键核心 AR 组件,已应用于 AR 产品。

增强现实 ( AR ) 行业上市公司业务业绩对比
从各公司 AR 业务营收来看,2021 年歌尔股份 AR 业务收入 466.49 亿元,蓝思科技 AR 业务收入 378.68 亿元,二者核心产品为电子元器件,AR 相关营收远高于光学器件厂商 ; 从 AR 业务毛利率来看,2021 年福晶科技、水晶光电的 AR 业务毛利率分别为 42.46% 和 36.52%,二者的核心产品为光学器件,毛利率远高于其他相关公司。

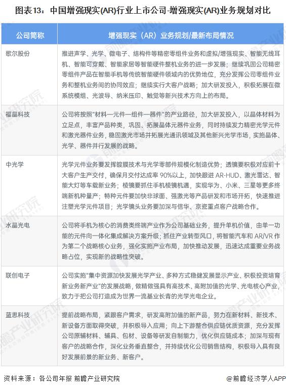
增强现实 ( AR ) 行业上市公司增强现实 ( AR ) 业务规划对比
2022 年,中国增强现实 ( AR ) 行业企业积极进行产业升级,加大产品创新力度,启动新的建设项目,探索多元化业务布局。各公司具体增强现实 ( AR ) 业务规划如下:

以上数据参考前瞻行业研究院《中国增强现实(AR)行业发展前景预测与投资战略规划分析报告》,同时前瞻产业研究院还提供产业大数据、产业研究、产业规划、园区规划、产业招商、产业图谱、产业链咨询、技术咨询、IPO 募投可研、IPO 业务与技术撰写、IPO 工作底稿咨询等解决方案。
更多深度行业分析尽在【前瞻经济学人 APP】,还可以与 500+ 经济学家 / 资深行业研究员交流互动。
版权声明:本文内容转自互联网,本文观点仅代表作者本人。本站仅提供信息存储空间服务,所有权归原作者所有。如发现本站有涉嫌抄袭侵权/违法违规的内容, 请发送邮件至1393616908@qq.com 举报,一经查实,本站将立刻删除。