随着5G、云计算、大数据、人工智能等新一代信息技术的日渐成熟,数字技术与实体经济集成融合的趋势更加凸显。实时互动技术作为新一代数字经济发展的底座支撑,将大幅提升行业全要素生产率,加速新型数字产业体系的形成与发展,开辟经济增长新空间。为探索实时互动行业的应用落地和实践发展,中国信息通信研究院(以下简称“中国信通院”)泰尔终端实验室于2022年4月启动“实时互动创新应用优秀案例”的征集活动。
案例征集活动得到企业的高度关注,历经前期宣传、公开征集、初审、复审等阶段,2022年10月31日,“实时互动创新应用优秀案例”专家评审会在京召开。来自北京科技大学、中国信通院、中国安防协会和电信产业终端协会的专家们参加了评审会。
会上,中国信通院泰尔终端实验室副总工程师李波代表活动发起方介绍了本次案例征集工作的背景意义、工作基础和评选方案。企业代表分别介绍了各自案例方案,与会专家结合专业研究及实践经验进行了提问和打分点评。经综合评议,最终评选出21个优秀案例。
本次“实时互动创新应用优秀案例”征集活动聚焦实时互动与行业场景赋能,突破核心技术基础,通过产品促创新,树立行业标杆示范,促进实时互动行业健康快速发展。
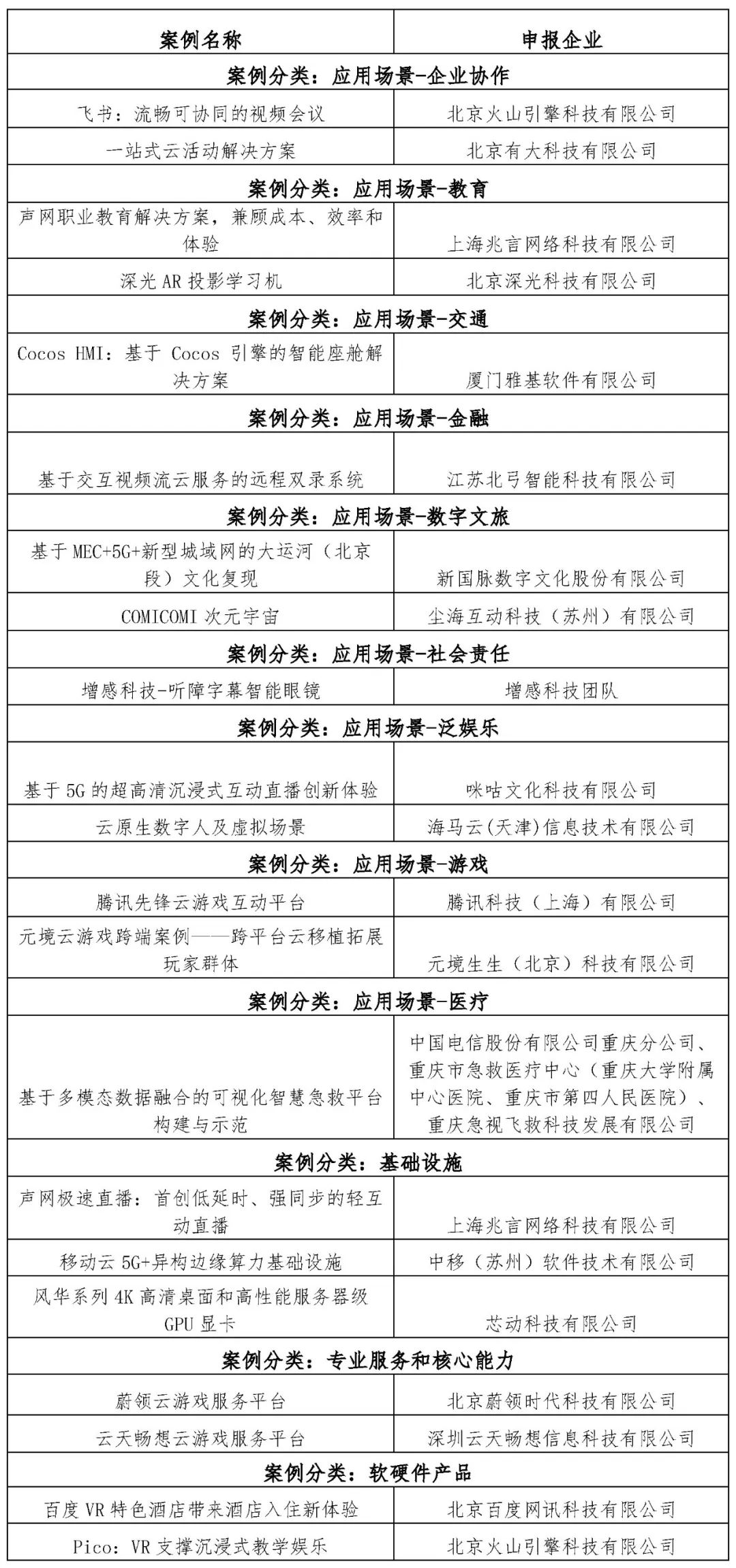
附:2022年实时互动创新应用优秀案例名单(名单排名不分先后)
来源:中国信通院CAICT中国信息通信研究院是工业和信息化部直属科研事业单位,以“国家高端专业智库 产业创新发展平台”为发展定位,在信息通信行业重大战略、规划、政策、标准和测试认证等方面发挥了有力支撑作用。
版权声明:本文内容转自互联网,本文观点仅代表作者本人。本站仅提供信息存储空间服务,所有权归原作者所有。如发现本站有涉嫌抄袭侵权/违法违规的内容, 请发送邮件至1393616908@qq.com 举报,一经查实,本站将立刻删除。