DeepSeek的出现推动AI应用迈向全民普惠时代。但技术普惠同步也催生了诸多伦理、政治和经济方面的讨论和挑战。在这一背景下,法律合规的重要性尤为突出,特别是在不同国家和地区,其合规要求各有特色,需要我们深入了解并严格遵守。
东南亚作为全球经济快速发展的区域之一,人工智能行业也展现出蓬勃的发展势头。东南亚各国在政治、文化、法律制度等方面具有鲜明的区域特性,不同国家的法律框架、AI合规相关的法规、伦理标准以及政府监管政策等方面都需要特别关注和遵守,以确保技术创新与法律规范的有机结合。生成式AI 的法律监管和合规要求也同样符合区域和各国的独特性要求。

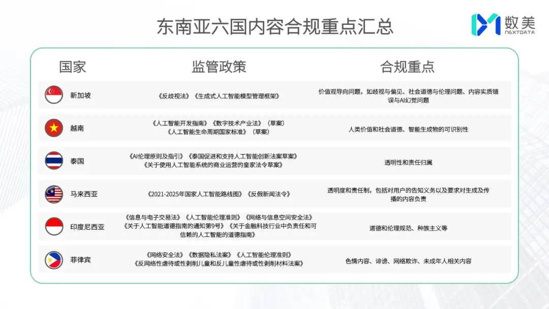
本文根据垦丁律师事务所发布的《生成式人工智能海外合规白皮书-东南亚篇》,针对出海东南亚的六个热门国家——新加坡、越南、泰国、马来西亚、印度尼西亚以及菲律宾——围绕可能出现的内容风险进行介绍与解读,为企业出海东南亚在使用和开发 AIGC 技术时提供必要的法律指导,帮助企业更好地应对未来可能面临的风险与挑战。
01 新加坡
在新加坡,伴随生成式人工智能产品和技术的广泛应用,确保内容的安全性以及符合正确的价值观导向成为亟待解决的问题。在此基于新加坡的监管框架,结合本土的生成式人工智能产品案例,探讨内容安全中价值观导向等相关问题。
(1)价值观导向问题
① 避免歧视与偏见
新加坡《反歧视法》严禁任何基于种族、宗教、性别、年龄、国籍、婚姻状况、性取向等因素的歧视行为。在生成式人工智能的内容创作与应用中,必须严格遵循此原则。目前并未就新加坡当地的AIGC产品发现涉及歧视的内容安全问题,但在国际上有类似案例。
微软于2016年3月在Twitter平台上推出了人工智能聊天机器人Tay。Tay被设定为一个十九岁美国女性,主要目标受众是18岁至24岁的青少年,用户只需在推特上@TayandYou就能得到Tay的回复,而Tay也会借此和Twitter上用户的互动学习。但不到24小时,Tay就被用户“教坏”了,成为一个集反犹太、性别歧视、种族歧视于一身的“不良少女”,并发布了95000多条公然带有种族主义、厌女主义和反犹太主义的推文。微软最终终止了该服务并删除了Tay的所有不当发言。
② 维护社会道德与伦理
新加坡社会高度重视道德伦理,生成式人工智能生成的内容须符合相关标准,不得生成鼓励暴力、犯罪、欺诈、淫秽、诽谤等违背公序良俗和法律规定的内容。
③ 避免内容实质错误与AI幻觉
除了歧视偏见与道德伦理问题,生成式人工智能还可能产生内容实质错误与幻觉现象,输出荒谬或有害的内容。这方面在国际有相关案例,2024年5月,谷歌宣布将其最新的AI模型植入了搜索引擎,试图一次性追赶竞争对手微软和OpenAI。然而,这项名为“AI Overview(AI概述)”的AI搜索功能一上线便遭遇了滑铁卢,“建议用户使用胶水将芝士固定在披萨上”“推荐每天至少食用一块小石头获取营养”等一连串荒谬的回答不仅让谷歌十分尴尬,也在网上掀起了轩然大波。

(2)内容审核与监管机制
① 企业自我监管
依据《生成式人工智能模型管理框架》,企业在开发和应用生成式人工智能技术时,需建立全面的内容管理和审核体系。
② 政府监管与执法
新加坡政府相关部门依据《人工智能治理模型框架》和《组织实施和自我评估指南》等文件,积极履行监管职责,建立起全方位、多层次的监管体系。
政府部门制定了详细的生成式人工智能产品和服务的审核标准与流程,要求企业在产品上市前提交内容审核报告、风险评估报告和合规承诺书等材料。同时,政府定期组织专业人员对市场上的生成式人工智能应用进行抽查和评估,重点检查内容的合法性、公正性、道德性以及准确性,及时发现并处理存在内容实质错误与AI幻觉问题的产品和服务。
对于发现的违规行为,政府依据相关法律法规,对涉事企业处以罚款、责令整改、暂停业务甚至吊销营业执照等处罚措施。此外,政府建立了公众举报平台和奖励机制,鼓励社会公众积极参与监督,对举报属实的个人或机构给予一定的奖励和表彰。
02 越南
越南政府在制定相关法律法规和指导方针时,特别强调了生成式人工智能产品的内容安全问题。具体来说:《人工智能开发指南》 中明确要求开发者确保人工智能系统不会侵犯用户或第三方的隐私权。该指南还强调开发者在开发与人类相关的人工智能系统时应特别关注尊重相关个人的人权和尊严。此外,开发者需采取预防措施,确保人工智能系统不会违反越南基本原则中的人类价值和社会道德。
《数字技术产业法》(征求意见稿) 中提出国家鼓励企业、组织和个人开发、提供、部署和使用可靠的、以人为本的人工智能系统,并要求对人工智能系统按照对“组织、个人健康、合法权益、人身或者财产安全”影响的风险程度进行分类。该草案还规定了个人智能生成物的可识别性要求,即由人工智能创造的数字技术产品必须带有识别标签,以确保人工智能系统的输出以人工创建或操纵的机器可读和可检测的格式进行标记。
《人工智能生命周期国家标准》草案提出了人工智能开发的生命周期流程,并力求确保人工智能开发安全、合乎道德且透明。该草案呼吁进行基于风险的评估,以评估和减轻人工智能系统和应用程序的潜在安全风险。
虽然目前尚未发现具体的监管案例,但从上述法律法规和指导方针中可以看出越南政府对于人工智能产品内容安全的高度关注。越南政府希望通过建立相应的监管框架来确保人工智能技术的健康发展,并平衡商业利益与消费者权益。
03 泰国
泰国政府在制定相关法律法规和指导方针时,也特别强调了生成式人工智能产品的内容安全问题。具体来说:
《AI伦理原则及指引》将透明性和责任作为AI伦理原则之一,要求人工智能的研究、设计、开发、服务和应用应该保持透明,能够解释和预测,包括可以追溯各种活动。《关于使用人工智能系统的商业运营的皇家法令草案》提出,高风险的人工智能系统服务的服务开发者除履行登记要求外,还有责任确保其系统在整个服务期间内具备且遵守适当的风险管理措施,并向公众发布相关信息。《泰国促进和支持人工智能创新法案草案》以及两项子法规草案征求公众意见,旨在通过提供人工智能监管沙箱、要求部分最低限度的内容需要向公众披露,以确保透明度并防止不公平的歧视性合同条款,促进人工智能的发展。
虽然目前尚未发现具体的监管案例,但从上述法律法规和指导方针中可以看出泰国政府对于人工智能产品内容安全的高度关注。泰国政府希望通过建立相应的监管框架来确保人工智能技术的健康发展,并平衡商业利益与消费者权益。
04 马来西亚
马来西亚政府高度重视生成式人工智能产品的内容安全问题,并通过一系列法律法规来确保内容的安全性和合规性。目前,虽然马来西亚尚未出台专门针对人工智能治理的立法,但已有的数据保护法律和其他相关政策为人工智能的内容安全提供了基础框架。
《2021-2025年国家人工智能路线图》明确了负责任AI的七项原则,其中包括透明性、公平性、可靠性和控制、隐私和安全等,这些都是内容安全的重要组成部分。路线图强调了人工智能系统必须遵守数据收集、使用和存储的隐私法律,以确保个人数据得到妥善保护。这有助于确保生成式人工智能产品在内容生成过程中遵守隐私保护的要求。科技创新部 (MOSTI) 正在制定的人工智能法案预计将解决与人工智能相关的透明度和问责制等问题,进一步加强对内容安全的监管。
2018年通过的《反假新闻法令》规定,制造、发布或传播虚假新闻是违法行为。生成式人工智能产品在内容生成和传播过程中,应避免制造和传播虚假信息,以免触犯该法。
马来西亚政府在制定相关法律法规时,强调了透明度和责任制,要求生成式人工智能产品开发者和运营者必须公开其系统的运作和数据处理机制,并对其生成的内容负责。包括:
① 告知义务
人工智能系统在与用户互动时,必须明确告知用户他们正在与人工智能系统互动,确保用户知情权。
当使用人工智能系统生成或修改图像、声音或视频时,可能导致误认为是真实或原物的,开发者有义务向公众披露这些内容是人工合成或被修改过的。
② 内容责任
生成式人工智能产品开发者需对其生成和传播的内容负责,确保内容不包含虚假信息、不侵犯他人隐私、不具煽动性或威胁性。
在出现内容安全问题时,开发者应立即采取措施,包括暂停服务、召回相关产品,并通知相关监管机构。
05 印度尼西亚
印度尼西亚政府高度重视生成式人工智能产品的内容安全问题,并通过一系列法律法规来确保内容的安全性和合规性。尽管印度尼西亚尚未出台专门针对人工智能治理的综合性立法,但现有的法律法规和相关政策为人工智能的内容安全提供了基础框架。
2008年的《信息与电子交易法》(UU ITE)及其后续修订案为印度尼西亚的互联网内容监管提供了法律依据。该法定义了一系列网络犯罪,包括散布色情内容、诽谤、网络欺诈、侵犯隐私等,并规定了相应的法律责任。《电子系统与交易条例》进一步明确了电子系统和交易中的责任分配,并要求服务提供者采取必要措施来保护用户数据,确保内容的安全性。
印度尼西亚政府还发布了《人工智能伦理准则》,该准则强调了透明性、公平性、可靠性、隐私和安全等原则,这些原则也是内容安全的重要组成部分。该准则要求人工智能系统的设计、开发和应用应遵循高标准的道德和伦理规范,确保内容不会侵犯个人权利或引起社会不安。
《网络与信息空间安全法》旨在保护印度尼西亚的网络空间安全,对于生成式人工智能产品而言,意味着需要采取措施来防范网络攻击,确保数据安全。
《关于人工智能道德指南的通知第9号》(MOCI AI通知)强调了AI对提高生产力、优化业务流程以及为各个行业的客户提供更个性化服务的优势,但同时也规定了一些责任,包括确保AI不作为决定人类政策和/或决策的唯一决定因素,防止种族主义的发生,避免任何可能伤害人的行为。
《关于金融科技行业中负责任和可信赖的人工智能的道德指南》(OJK AI指南)适用于印度尼西亚的所有金融科技参与者,旨在指导金融科技参与者和相关方确保他们基于AI的应用遵守一系列原则,如基于潘查希拉(Pancasila)价值观、有益、公平且有责任、透明且可解释、稳固性和安全性等。
06 菲律宾
菲律宾政府高度重视生成式人工智能产品的内容安全问题,并通过一系列法律法规来确保内容的安全性和合规性。目前,虽然菲律宾尚未出台专门针对人工智能治理的综合性立法,但已有的数据保护法律和其他相关政策为人工智能的内容安全提供了基础框架。
2012年颁布的《网络安全法》为菲律宾的网络安全和内容监管提供了法律依据。该法定义了一系列网络犯罪,包括散布色情内容、诽谤、网络欺诈等,并规定了相应的法律责任。对于生成式人工智能产品而言,这意味着产品在内容生成和传播过程中应避免触犯这些法律。《数据隐私法案》(DPA)的《实施细则和条例》(IRR)规定,未经数据主体同意,不能够仅依赖自动处理来做出任何对数据主体有法律效力的决定。对于自动化决策系统,如果它“完全依赖自动化处理后的数据做出对数据主体产生重大影响或将产生影响的决策”,那么数据主体便有权取得有关自动化决策程序的资料。
《人工智能伦理准则》强调了透明性、公平性、可靠性、隐私和安全等原则,这些原则也是内容安全的重要组成部分。该准则要求人工智能系统的设计、开发和应用应遵循高标准的道德和伦理规范,确保内容不会侵犯个人权利或引起社会不安。
2022年,菲律宾通过了第11390号共和国法案《反网络性虐待或性剥削儿童和反儿童性虐待或性剥削材料法案》。该法律认为,使用AI构建深伪(deepfake)色情视频是一种基于图像的性虐待,共享该等视频被视为对儿童实施网络性虐待或性剥削,相关行为将受到法律惩罚。这一法律体现了菲律宾对涉及人工智能生成内容的严格监管,特别是在保护儿童权益方面,明确禁止了利用AI生成有害于儿童的内容。
生成式AI出海必须立足“一国一策”,因地制宜适配不同国家和地区的文化差异与法律环境。合规运营不仅是法律底线,更是企业生存的护城河。在出海加速的当下,精准把握文化语境、深度解读监管逻辑,已成为企业出海业务发展的关键竞争力。

注:如需白皮书全文,请访问数美。
版权声明:本文内容转自互联网,本文观点仅代表作者本人。本站仅提供信息存储空间服务,所有权归原作者所有。如发现本站有涉嫌抄袭侵权/违法违规的内容, 请发送邮件至1393616908@qq.com 举报,一经查实,本站将立刻删除。