接下来主要介绍软件编码这一块,包括视频编码、音频编码、为视频添加滤镜等,后续文章安排介绍 Android MediaCodec 硬件编解码。
前文我们对 x264、fdk-aac 及 FFmpeg 进行了整合编译,本文将利用编译好的 FFmpeg 库对 Android Camera2 采集的预览帧先进行渲染,然后利用 OpenGL 添加滤镜,最后读取渲染结果进行编码,生成 mp4 文件。

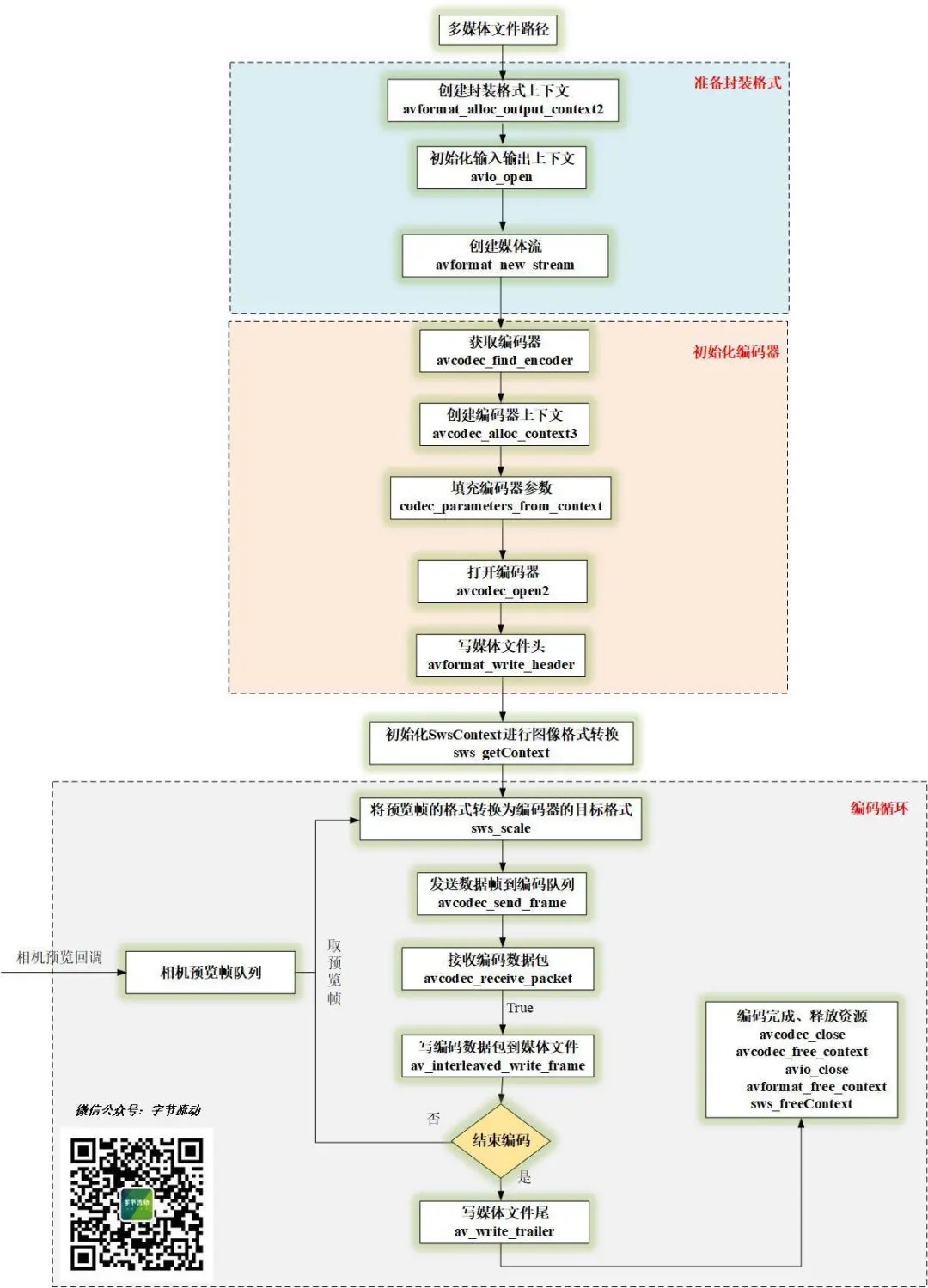
FFmpeg 视频编码流程
本文基于 Android Camera 2.0 API 采集的数据源进行编码,编码流程绘制是基于 FFmpeg 4.2.2 版本。

相对于视频解码,编码流程多了一些写文件头尾的操作,需要停止编码时,通过刷入空帧来告诉编码器停止编码。
预览帧添加滤镜、编码

写 OpenGL ES 系列文章的时候,很多同学说为啥在 Native 层来写 demo ?
其实就是为了配合 FFmpeg 在视频解码和编码时添加滤镜,那么之前在 native 层写的所有关于滤镜的 demo ,现在可以直接拿过来用了,比如相机基础滤镜,相机抖音滤镜这些。
OpenGLCamera2
https://github.com/githubhaohao/OpenGLCamera2
我们首先通过 Android Camera2 预览回调获取预览帧(YUV):
private ImageReader.OnImageAvailableListener mOnPreviewImageAvailableListener = new ImageReader.OnImageAvailableListener() {
@Override
public void onImageAvailable(ImageReader reader) {
Image image = reader.acquireLatestImage();
if (image != null) {
if (mCamera2FrameCallback != null) {
mCamera2FrameCallback.onPreviewFrame(CameraUtil.YUV_420_888_data(image), image.getWidth(), image.getHeight());
}
image.close();
}
}
};
之后利用 GLSurfaceView 来自动创建 OpenGL 环境,创建帧缓冲区对象(FBO),FBO 的主要好处就是保持图像的分辨率不变。
然后在 FBO 离屏渲染时添加滤镜,读取渲染结果作为 FFmpeg 视频编码的输入,最后绑定到 FBO 的纹理再去做屏幕渲染显示出来。
//离屏渲染,添加滤镜
glBindFramebuffer(GL_FRAMEBUFFER, m_DstFboId);
glViewport(0, 0, m_RenderImage.height, m_RenderImage.width); //相机的宽和高反了,
glClear(GL_COLOR_BUFFER_BIT);
glUseProgram (m_ProgramObj);
glBindVertexArray(m_VaoId);
UpdateMVPMatrix(0, 0, 1.0, 1.0);
GLUtils::setMat4(m_ProgramObj, "u_MVPMatrix", m_MVPMatrix);
glActiveTexture(GL_TEXTURE0);
glBindTexture(GL_TEXTURE_2D, m_SrcFboTextureId);
GLUtils::setInt(m_ProgramObj, "s_texture0", 0);
GLUtils::setInt(m_ProgramObj, "u_nImgType", IMAGE_FORMAT_RGBA);
glDrawElements(GL_TRIANGLES, 6, GL_UNSIGNED_SHORT, (const void *)0);
GetRenderFrameFromFBO();
glBindFramebuffer(GL_FRAMEBUFFER, 0);
...
//GetRenderFrameFromFBO 读取渲染结果,然后通过回调传入 FFmpeg 编码队列
void GLCameraRender::GetRenderFrameFromFBO() {
LOGCATE("GLCameraRender::GetRenderFrameFromFBO m_RenderFrameCallback=%p", m_RenderFrameCallback);
if(m_RenderFrameCallback != nullptr) {
uint8_t *pBuffer = new uint8_t[m_RenderImage.width * m_RenderImage.height * 4];
NativeImage nativeImage = m_RenderImage;
nativeImage.format = IMAGE_FORMAT_RGBA;
nativeImage.width = m_RenderImage.height;
nativeImage.height = m_RenderImage.width;
nativeImage.pLineSize[0] = nativeImage.width * 4;
nativeImage.ppPlane[0] = pBuffer;
glReadPixels(0, 0, nativeImage.width, nativeImage.height, GL_RGBA, GL_UNSIGNED_BYTE, pBuffer);
m_RenderFrameCallback(m_CallbackContext, &nativeImage);
delete []pBuffer;
}
}
读取渲染结果的时候除了 glReadPixels , 之前提到高性能的读取方式还有 PBO 、HardwareBuffer ,可以参考文章Android OpenGL 渲染图像读取哪家强?这里不进行展开。
FFmpeg 视频编码实现
jni StartRecord 传入视频的宽、高、码率、帧率等参数,OnPreviewFrame 接口传入预览帧。
extern "C"
JNIEXPORT jint JNICALL
Java_com_byteflow_learnffmpeg_media_MediaRecorderContext_native_1StartRecord(JNIEnv *env,
jobject thiz,
jint recorder_type,
jstring out_url,
jint frame_width,
jint frame_height,
jlong video_bit_rate,
jint fps) {
//MediaRecorderContext 实际上只是对 SingleVideoRecorder 简单封装了一下
const char* url = env->GetStringUTFChars(out_url, nullptr);
MediaRecorderContext *pContext = MediaRecorderContext::GetContext(env, thiz);
env->ReleaseStringUTFChars(out_url, url);
if(pContext) return pContext->StartRecord(recorder_type, url, frame_width, frame_height, video_bit_rate, fps);
return 0;
}
extern "C"
JNIEXPORT jint JNICALL
Java_com_byteflow_learnffmpeg_media_MediaRecorderContext_native_1StopRecord(JNIEnv *env,
jobject thiz) {
MediaRecorderContext *pContext = MediaRecorderContext::GetContext(env, thiz);
if(pContext) return pContext->StopRecord();
return 0;
}
extern "C"
JNIEXPORT void JNICALL
Java_com_byteflow_learnffmpeg_media_MediaRecorderContext_native_1OnPreviewFrame(JNIEnv *env,
jobject thiz,
jint format,
jbyteArray data,
jint width,
jint height) {
int len = env->GetArrayLength (data);
unsigned char* buf = new unsigned char[len];
env->GetByteArrayRegion(data, 0, len, reinterpret_cast<jbyte*>(buf));
MediaRecorderContext *pContext = MediaRecorderContext::GetContext(env, thiz);
if(pContext) pContext->OnPreviewFrame(format, buf, width, height);
delete[] buf;
}
视频编码器主要就是开启一个线程,然后不断地从预览帧队列中读取预览帧进行编码,视频编码器实现:
class SingleVideoRecorder {
public:
SingleVideoRecorder(const char* outUrl, int frameWidth, int frameHeight, long bitRate, int fps);
~SingleVideoRecorder();
int StartRecord();
int OnFrame2Encode(NativeImage *inputFrame);
int StopRecord();
private:
static void StartH264EncoderThread(SingleVideoRecorder *context);
int EncodeFrame(AVFrame *pFrame);
private:
ThreadSafeQueue<NativeImage *> m_frameQueue;
char m_outUrl[1024] = {0};
int m_frameWidth;
int m_frameHeight;
int m_frameIndex = 0;
long m_bitRate;
int m_frameRate;
AVPacket m_avPacket;
AVFrame *m_pFrame = nullptr;
uint8_t *m_pFrameBuffer = nullptr;
AVCodec *m_pCodec = nullptr;
AVStream *m_pStream = nullptr;
AVCodecContext *m_pCodecCtx = nullptr;
AVFormatContext *m_pFormatCtx = nullptr;
thread *m_encodeThread = nullptr;
SwsContext *m_SwsContext = nullptr;
volatile int m_exit = 0;
};
视频编码循环:
void SingleVideoRecorder::StartH264EncoderThread(SingleVideoRecorder *recorder) {
LOGCATE("SingleVideoRecorder::StartH264EncoderThread start");
//停止编码且队列为空时退出编码循环
while (!recorder->m_exit || !recorder->m_frameQueue.Empty())
{
if(recorder->m_frameQueue.Empty()) {
//队列为空,休眠等待
usleep(10 * 1000);
continue;
}
//从队列中取一帧预览帧
NativeImage *pImage = recorder->m_frameQueue.Pop();
AVFrame *pFrame = recorder->m_pFrame;
AVPixelFormat srcPixFmt = AV_PIX_FMT_YUV420P;
switch (pImage->format) {
case IMAGE_FORMAT_RGBA:
srcPixFmt = AV_PIX_FMT_RGBA;
break;
case IMAGE_FORMAT_NV21:
srcPixFmt = AV_PIX_FMT_NV21;
break;
case IMAGE_FORMAT_NV12:
srcPixFmt = AV_PIX_FMT_NV12;
break;
case IMAGE_FORMAT_I420:
srcPixFmt = AV_PIX_FMT_YUV420P;
break;
default:
LOGCATE("SingleVideoRecorder::StartH264EncoderThread unsupport format pImage->format=%d", pImage->format);
break;
}
if(srcPixFmt != AV_PIX_FMT_YUV420P) {
if(recorder->m_SwsContext == nullptr) {
recorder->m_SwsContext = sws_getContext(pImage->width, pImage->height, srcPixFmt,
recorder->m_frameWidth, recorder->m_frameHeight, AV_PIX_FMT_YUV420P,
SWS_FAST_BILINEAR, nullptr, nullptr, nullptr);
}
//格式不同时,需要转换为编码器的目标格式 AV_PIX_FMT_YUV420P,转换之后的图像在 pFrame
if(recorder->m_SwsContext != nullptr) {
int slice = sws_scale(recorder->m_SwsContext, pImage->ppPlane, pImage->pLineSize, 0,
recorder->m_frameHeight, pFrame->data, pFrame->linesize);
LOGCATE("SingleVideoRecorder::StartH264EncoderThread sws_scale slice=%d", slice);
}
}
//设置 pts
pFrame->pts = recorder->m_frameIndex++;
//编码一帧
recorder->EncodeFrame(pFrame);
//释放预览帧内存
NativeImageUtil::FreeNativeImage(pImage);
delete pImage;
}
LOGCATE("SingleVideoRecorder::StartH264EncoderThread end");
}
编码一帧的函数:
int SingleVideoRecorder::EncodeFrame(AVFrame *pFrame) {
int result = 0;
result = avcodec_send_frame(m_pCodecCtx, pFrame);
if(result < 0)
{
LOGCATE("SingleVideoRecorder::EncodeFrame avcodec_send_frame fail. ret=%d", result);
return result;
}
while(!result) {
result = avcodec_receive_packet(m_pCodecCtx, &m_avPacket);
if (result == AVERROR(EAGAIN) || result == AVERROR_EOF) {
return 0;
} else if (result < 0) {
LOGCATE("SingleVideoRecorder::EncodeFrame avcodec_receive_packet fail. ret=%d", result);
return result;
}
LOGCATE("SingleVideoRecorder::EncodeFrame frame pts=%ld, size=%d", m_avPacket.pts, m_avPacket.size);
m_avPacket.stream_index = m_pStream->index;
av_packet_rescale_ts(&m_avPacket, m_pCodecCtx->time_base, m_pStream->time_base);
m_avPacket.pos = -1;
av_interleaved_write_frame(m_pFormatCtx, &m_avPacket);
av_packet_unref(&m_avPacket);
}
return 0;
}
实现代码路径
https://github.com/githubhaohao/LearnFFmpeg
本文来自作者投稿,版权归原作者所有。如需转载,请注明出处:https://www.nxrte.com/jishu/18066.html