在数字经济席卷各行业的浪潮下,伴随视频云、大模型技术、5G边缘计算、媒体处理等领域技术创新发展,音视频技术不断与政务、教育、健康、电商、工业等行业深度融合,推动各行业数字化转型。
长期以来,中国信息通信研究院(以下简称“中国信通院”)云计算与大数据研究所依托中国通信标准化协会CCSA TC608在音视频产业研究、标准制定、评估测试、生态建设等方面有序开展工作,发布多项研究成果,编制相关行业/团体标准,拓展新领域,培育新业态。
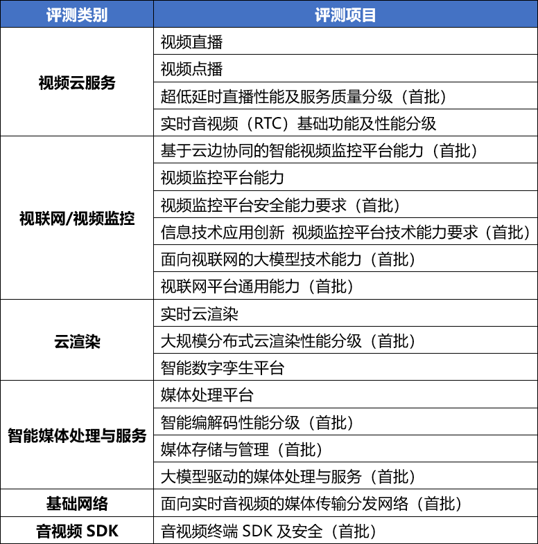
为强化标准应用示范和引导作用,遴选技术与应用先锋标杆,中国信通院正式启动2024年度首批“音视频+”评测,本批次新增超低时延直播、智能媒体处理与编解码、视联网/视频监控、云渲染、媒体传输分发网络、音视频SDK等领域,为产品研发、采购选型、应用建设提供专业参考。

依托标准与评测工作,中国信通院将加速构建联合攻关、标准评测、宣贯推广、平台建设等产业闭环,欢迎业界参与!
评测咨询联系人:
中国信通院 云计算与大数据研究所
陈传志 18811767492 chenchuanzhi@caict.ac.cn
李昂 13651208710 liang3@caict.ac.cn
版权声明:本文内容转自互联网,本文观点仅代表作者本人。本站仅提供信息存储空间服务,所有权归原作者所有。如发现本站有涉嫌抄袭侵权/违法违规的内容, 请发送邮件至1393616908@qq.com 举报,一经查实,本站将立刻删除。