介绍
环境: webrtc m98 、Windows
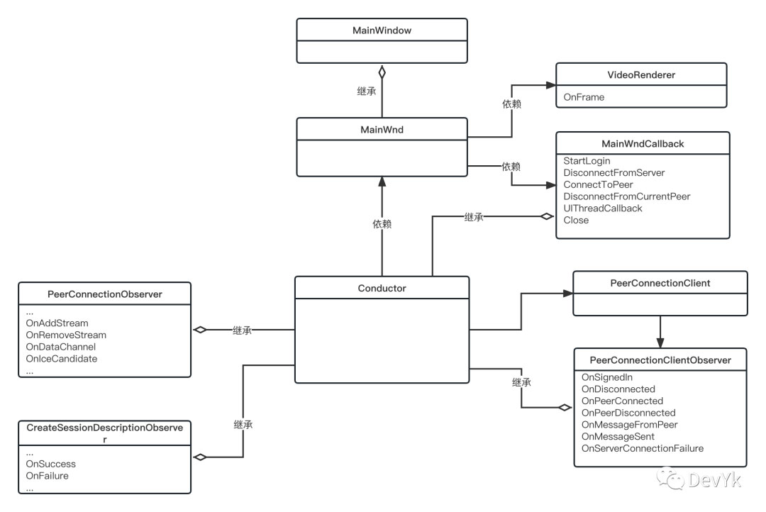
peerconnection_client 是一个WebRTC提供的示例程序,主要在Windows平台上演示如何使用WebRTC库来实现点对点的实时音频和视频通话。它是一个客户端应用程序,配合 peerconnection_server 信令服务器使用,通过信令服务器进行信令交换,建立并维护两个或者多个客户端之间的P2P连接。通过该示例对于我们去了解WebRTC的整体架构和运行流程有非常大帮助。
程序入口和主体框架
找到编译好的 webrtc 示例 VS 程序,通过 VS 打开 all.sln 程序,然后将 peerconnection_client 设置为启动项,如下图所示:

启动通话后,效果如下:

如果你是在本地开 2 个客户端调试,那么可以通过开启 OBS 的虚拟摄像头达到上面的效果。
peerconnection_client 主要是由以下几个部分构成:

main.cc: 这是程序的入口点,它创建并运行应用程序的消息循环,初始化并运行主窗口。它会创建PeerConnectionClient和Conductor对象,并且链接他们,使得它们能一起协作。main_wnd.cc: 它是主窗口类的实现。这个类负责所有的用户界面操作,如按钮点击、视频显示窗口、状态更新等。它还将用户操作的事件通知到Conductor对象。peer_connection_client.cc: 这个类是一个客户端,它会连接到PeerConnectionServer信令服务器,然后向服务器注册,并处理来自服务器的信令消息,以及发送到服务器的信令消息。conductor.cc: 它是整个程序的核心,负责管理PeerConnectionClient对象和MainWnd对象。它还创建并管理WebRTC的PeerConnection对象,以及处理所有的WebRTC事件。例如,当用户点击”用户列表 item”时,MainWnd对象会将此事件通知给Conductor,Conductor会命令PeerConnectionClient向信令服务器发送一个信令消息,以便开始一个新的呼叫。
我们来看下 main.cc 中的核心代码,也就是入口函数:
int PASCAL wWinMain(HINSTANCE instance,
HINSTANCE prev_instance,
wchar_t* cmd_line,
int cmd_show) {
rtc::WinsockInitializer winsock_init; // 初始化 Winsock
CustomSocketServer ss; // 自定义 Socket 服务器
rtc::AutoSocketServerThread main_thread(&ss); // 使用自定义 Socket 服务器创建主线程
WindowsCommandLineArguments win_args; // 处理命令行参数
int argc = win_args.argc();
char** argv = win_args.argv();
absl::ParseCommandLine(argc, argv); // 解析命令行参数
// InitFieldTrialsFromString 会存储 char*,所以这个字符数组必须比应用程序的生命周期更长
const std::string forced_field_trials =
absl::GetFlag(FLAGS_force_fieldtrials);
webrtc::field_trial::InitFieldTrialsFromString(forced_field_trials.c_str());
// 如果用户指定的端口超出了允许的范围 [1, 65535],则中止程序
if ((absl::GetFlag(FLAGS_port) < 1) || (absl::GetFlag(FLAGS_port) > 65535)) {
printf("Error: %i is not a valid port.\n", absl::GetFlag(FLAGS_port));
return -1;
}
std::string server = absl::GetFlag(FLAGS_server); // 获取服务器地址
MainWnd wnd(server.c_str(), absl::GetFlag(FLAGS_port), // 创建主窗口
absl::GetFlag(FLAGS_autoconnect), absl::GetFlag(FLAGS_autocall));
if (!wnd.Create()) {
RTC_DCHECK_NOTREACHED(); // 如果窗口创建失败,则终止程序
return -1;
}
rtc::InitializeSSL(); // 初始化 SSL
PeerConnectionClient client; // 创建 PeerConnectionClient 对象
rtc::scoped_refptr<Conductor> conductor(
new rtc::RefCountedObject<Conductor>(&client, &wnd)); // 创建 Conductor 对象
// 主循环
MSG msg;
BOOL gm;
while ((gm = ::GetMessage(&msg, NULL, 0, 0)) != 0 && gm != -1) { // 获取并处理消息,如果获取失败或者程序接收到退出消息,则退出循环
if (!wnd.PreTranslateMessage(&msg)) { // 如果消息没有被预处理
::TranslateMessage(&msg); // 翻译消息
::DispatchMessage(&msg); // 分发消息
}
}
if (conductor->connection_active() || client.is_connected()) { // 如果连接仍然活动,或者客户端仍然连接着
while ((conductor->connection_active() || client.is_connected()) && // 等待连接关闭
(gm = ::GetMessage(&msg, NULL, 0, 0)) != 0 && gm != -1) {
if (!wnd.PreTranslateMessage(&msg)) { // 如果消息没有被预处理
::TranslateMessage(&msg); // 翻译消息
::DispatchMessage(&msg); // 分发消息
}
}
}
rtc::CleanupSSL(); // 清理 SSL
return 0;
入口函数的作用,就是初始化并启动WebRTC peerconnection,处理命令行参数,设置窗口界面,并开始接收和处理Windows消息,直到peer connection关闭和程序结束。
窗口管理
窗口管理的工作主要在 main_wnd.cc create 函数,我们看一下它是如何创建 WebRTC 这个窗口的,
bool MainWnd::Create() {
RTC_DCHECK(wnd_ == NULL); // 检查窗口句柄是否为NULL,以确保窗口尚未创建。
if (!RegisterWindowClass()) // 注册窗口类。如果注册失败,返回false。
return false;
ui_thread_id_ = ::GetCurrentThreadId(); // 获取当前线程ID并存储,这将用于后续的UI操作。
// 创建一个新的窗口实例。这个窗口是一个具有内置子窗口的主窗口,标题为"WebRTC"。
wnd_ = ::CreateWindowExW(WS_EX_OVERLAPPEDWINDOW, kClassName, L"WebRTC",
WS_OVERLAPPEDWINDOW | WS_VISIBLE | WS_CLIPCHILDREN,
CW_USEDEFAULT, CW_USEDEFAULT, CW_USEDEFAULT,
CW_USEDEFAULT, NULL, NULL, GetModuleHandle(NULL), this);
// 发送一个消息给新创建的窗口,设置其字体为默认字体。
::SendMessage(wnd_, WM_SETFONT, reinterpret_cast<WPARAM>(GetDefaultFont()),
TRUE);
CreateChildWindows(); // 创建子窗口,如编辑框、按钮等。
SwitchToConnectUI(); // 切换到"连接"用户界面状态。
return wnd_ != NULL; // 如果窗口句柄不为NULL,说明窗口创建成功,返回true;否则返回false。
}
bool MainWnd::RegisterWindowClass() {
if (wnd_class_) // 如果窗口类已经注册,直接返回true
return true;
WNDCLASSEXW wcex = {sizeof(WNDCLASSEX)}; // 初始化窗口类结构体
wcex.style = CS_DBLCLKS; // 设置窗口样式,这里允许接收双击消息
wcex.hInstance = GetModuleHandle(NULL); // 获取当前进程的实例句柄
wcex.hbrBackground = reinterpret_cast<HBRUSH>(COLOR_WINDOW + 1); // 设置窗口背景颜色
wcex.hCursor = ::LoadCursor(NULL, IDC_ARROW); // 设置窗口光标样式
wcex.lpfnWndProc = &WndProc; // 设置窗口消息处理函数
wcex.lpszClassName = kClassName; // 设置窗口类名
// 调用RegisterClassExW函数注册窗口类,注册成功会返回一个窗口类的原子类名,失败返回0
wnd_class_ = ::RegisterClassExW(&wcex);
RTC_DCHECK(wnd_class_ != 0); // 检查窗口类是否注册成功
return wnd_class_ != 0; // 如果窗口类注册成功,返回true;否则返回false。
}
void MainWnd::CreateChildWindow(HWND* wnd,
MainWnd::ChildWindowID id,
const wchar_t* class_name,
DWORD control_style,
DWORD ex_style) {
if (::IsWindow(*wnd)) // 如果窗口已存在,直接返回,避免重复创建
return;
// 子窗口初始为隐藏状态,在调整大小后显示
DWORD style = WS_CHILD | control_style;
// 创建子窗口,窗口位置和尺寸初始为100*100,实际会在后续调整
*wnd = ::CreateWindowExW(ex_style, class_name, L"", style, 100, 100, 100, 100,
wnd_, reinterpret_cast<HMENU>(id),
GetModuleHandle(NULL), NULL);
RTC_DCHECK(::IsWindow(*wnd) != FALSE); // 检查窗口是否创建成功
// 发送消息给窗口,设置默认字体
::SendMessage(*wnd, WM_SETFONT, reinterpret_cast<WPARAM>(GetDefaultFont()),
TRUE);
}
void MainWnd::CreateChildWindows() {
// 按照 tab 顺序创建子窗口
CreateChildWindow(&label1_, LABEL1_ID, L"Static", ES_CENTER | ES_READONLY, 0);
CreateChildWindow(&edit1_, EDIT_ID, L"Edit",
ES_LEFT | ES_NOHIDESEL | WS_TABSTOP, WS_EX_CLIENTEDGE);
CreateChildWindow(&label2_, LABEL2_ID, L"Static", ES_CENTER | ES_READONLY, 0);
CreateChildWindow(&edit2_, EDIT_ID, L"Edit",
ES_LEFT | ES_NOHIDESEL | WS_TABSTOP, WS_EX_CLIENTEDGE);
CreateChildWindow(&button_, BUTTON_ID, L"Button", BS_CENTER | WS_TABSTOP, 0);
CreateChildWindow(&listbox_, LISTBOX_ID, L"ListBox",
LBS_HASSTRINGS | LBS_NOTIFY, WS_EX_CLIENTEDGE);
// 初始化 edit1_ 和 edit2_ 的文本内容
::SetWindowTextA(edit1_, server_.c_str());
::SetWindowTextA(edit2_, port_.c_str());
}
//接收系统发送给窗口的消息
LRESULT CALLBACK MainWnd::WndProc(HWND hwnd, UINT msg, WPARAM wp, LPARAM lp) {
...
return result;
}
这个函数的目的是创建一个主窗口,并根据程序的需要进行配置。在这个窗口中,会创建一些子窗口(ip编辑框,连接按钮,用户列表等),并先设置窗口的UI状态为 “连接” 状态。
最后通过调用 windows api ShowWindow 将创建好的一系列窗口显示
void MainWnd::LayoutConnectUI(bool show) {
// 定义窗口布局和属性的结构体
struct Windows {
HWND wnd;
const wchar_t* text;
size_t width;
size_t height;
} windows[] = { // 初始化窗口数组
{label1_, L"Server"}, {edit1_, L"XXXyyyYYYgggXXXyyyYYYggg"},
{label2_, L":"}, {edit2_, L"XyXyX"},
{button_, L"Connect"},
};
if (show) { // 如果要显示连接界面
const size_t kSeparator = 5; // 控件之间的间隔
size_t total_width = (ARRAYSIZE(windows) - 1) * kSeparator; // 计算所有窗口的总宽度
// 计算每个窗口的尺寸并更新总宽度
for (size_t i = 0; i < ARRAYSIZE(windows); ++i) {
CalculateWindowSizeForText(windows[i].wnd, windows[i].text,
&windows[i].width, &windows[i].height);
total_width += windows[i].width;
}
RECT rc;
::GetClientRect(wnd_, &rc); // 获取主窗口的客户区大小
size_t x = (rc.right / 2) - (total_width / 2); // 计算第一个窗口的水平位置
size_t y = rc.bottom / 2; // 计算窗口的垂直位置
// 依次设置每个窗口的位置并显示
for (size_t i = 0; i < ARRAYSIZE(windows); ++i) {
size_t top = y - (windows[i].height / 2);
::MoveWindow(windows[i].wnd, static_cast<int>(x), static_cast<int>(top),
static_cast<int>(windows[i].width),
static_cast<int>(windows[i].height), TRUE);
x += kSeparator + windows[i].width; // 更新下一个窗口的水平位置
if (windows[i].text[0] != 'X') // 设置窗口的文本内容
::SetWindowTextW(windows[i].wnd, windows[i].text);
::ShowWindow(windows[i].wnd, SW_SHOWNA); // 显示窗口
}
} else { // 如果不显示连接界面,则隐藏所有窗口
for (size_t i = 0; i < ARRAYSIZE(windows); ++i) {
::ShowWindow(windows[i].wnd, SW_HIDE);
}
}
}
void MainWnd::SwitchToConnectUI() {
RTC_DCHECK(IsWindow()); // 确保主窗口存在
LayoutPeerListUI(false); // 隐藏用户列表界面
ui_ = CONNECT_TO_SERVER; // 更新到连接状态界面
LayoutConnectUI(true); // 显示连接服务器界面
::SetFocus(edit1_); // 将焦点设置到第一个输入框
if (auto_connect_) // 如果设置了自动连接,则模拟点击连接按钮
::PostMessage(button_, BM_CLICK, 0, 0);
}
最后窗口会这样显示:

当我们点击上图中的 Connect 后,系统会发送消息给 WndProc 窗口的接收消息的回调函数上,如果连接成功,就会切换到 用户list UI,核心代码如下:
void MainWnd::SwitchToPeerList(const Peers& peers) {
// 关闭连接界面
LayoutConnectUI(false);
// 重置列表内容
::SendMessage(listbox_, LB_RESETCONTENT, 0, 0);
// 向列表中添加一行标题
AddListBoxItem(listbox_, "List of currently connected peers:", -1);
// 循环遍历对等端列表,将每个对等端添加到列表中
Peers::const_iterator i = peers.begin();
for (; i != peers.end(); ++i)
AddListBoxItem(listbox_, i->second.c_str(), i->first);
// 设置当前用户界面状态为 LIST_PEERS
ui_ = LIST_PEERS;
// 显示对等端列表界面
LayoutPeerListUI(true);
// 将焦点设置到列表上
::SetFocus(listbox_);
// 如果 auto_call_ 为 true,并且对等端列表不为空
if (auto_call_ && peers.begin() != peers.end()) {
// 获取列表中的项目数量
LRESULT count = ::SendMessage(listbox_, LB_GETCOUNT, 0, 0);
if (count != LB_ERR) {
// 选中列表中的最后一个项目
LRESULT selection = ::SendMessage(listbox_, LB_SETCURSEL, count - 1, 0);
// 如果选中成功,发送一个 WM_COMMAND 消息,模拟双击事件
if (selection != LB_ERR)
::PostMessage(wnd_, WM_COMMAND,
MAKEWPARAM(GetDlgCtrlID(listbox_), LBN_DBLCLK),
reinterpret_cast<LPARAM>(listbox_));
}
}
}
SwitchToPeerList函数首先关闭了连接界面,然后将列表的内容进行了重置,添加了一个标题到列表中,并添加了所有当前在线的对等端到列表中。接着,它将用户界面的状态切换到了显示对等端列表,并设置了列表的焦点。最后,如果设置了自动呼叫并且有对等端在线,它就会选中列表中的最后一个项目,并模拟一次双击事件。
这段代码执行后,对应的用户列表就可以显示出来,比如, 如下所示:

当双击用户名称时,双方就会发起 SDP 媒体协商,网络协商等,如果都协商成功就可以传输并显示音视频画面了,这个后面会详细说到。
如果用户主动关闭窗口,窗口会收到退出的消息并关闭 peerconnection 连接。
到这里窗口整个的创建->更新->关闭都分析完了,接下来会分析 peerconnection_client 与 server 的信令交互
信令处理

下载 pcapng 包链接: https://pan.baidu.com/s/1wGyyLSxd7_X2p7T8O1nPdg?pwd=frrr 提取码: frrr
通过抓包我们得到了如下几个信令:
GET sign_in: 用户登录消息
**GET sign_out:**用户退出消息
POST message: 协商交互消息
GET wait: 用户等待消息
这里绘制了一张简要的时序图

当用户点击 Connect 时,会发起登录信息:
void Conductor::StartLogin(const std::string& server, int port) {
if (client_->is_connected())
return;
server_ = server;
//在 PeerConnectionClient 中与 server 发起信令登录连接
client_->Connect(server, port, GetPeerName());
}
调用这行代码后,会执行到 PeerConnectionClient::Connect 函数:
void PeerConnectionClient::Connect(const std::string& server,
int port,
const std::string& client_name) {
RTC_DCHECK(!server.empty());
RTC_DCHECK(!client_name.empty());
//判断当前的状态是否处于连接
if (state_ != NOT_CONNECTED) {
RTC_LOG(LS_WARNING)
<< "The client must not be connected before you can call Connect()";
callback_->OnServerConnectionFailure();
return;
}
//判断ip和名称是否为空
if (server.empty() || client_name.empty()) {
callback_->OnServerConnectionFailure();
return;
}
//如果端口小于 0 使用默认的
if (port <= 0)
port = kDefaultServerPort;
//设置信令服务器 IP 和端口
server_address_.SetIP(server);
server_address_.SetPort(port);
client_name_ = client_name;
/**
*if (server_address_.IsUnresolvedIP()):
检查 server_address_ 是否是一个未解析的 IP 地址
(也就是说,它实际上是一个域名)。如果是,
那么需要进行 DNS 解析。在这种情况下,代码会创建一个 rtc::AsyncResolver 对象来进行异步的 DNS 解析,并设置一个回调函数 PeerConnectionClient::OnResolveResult,当解析完成时这个函数会被调用。然后,代码调用 resolver_->Start(server_address_) 来开始解析过程。
*/
if (server_address_.IsUnresolvedIP()) {
state_ = RESOLVING;
resolver_ = new rtc::AsyncResolver();
resolver_->SignalDone.connect(this, &PeerConnectionClient::OnResolveResult);
resolver_->Start(server_address_);
} else {
DoConnect();//如果域名不需要解析,则直接发起连接
}
}
这里由于我们填的是本机地址,所以不需要 DNS 解析,直接看 DoConnect
void PeerConnectionClient::DoConnect() {
//创建一个控制连接(发送和接收命令)
control_socket_.reset(CreateClientSocket(server_address_.ipaddr().family()));
//用于 hanging GET 操作(长轮询,用于接收服务器的实时更新)
hanging_get_.reset(CreateClientSocket(server_address_.ipaddr().family()));
//初始化套接字信号,包括连接、数据接收等事件的回调处理。
InitSocketSignals();
char buffer[1024];
//准备一个 HTTP GET 请求,用于登录到服务器。这个请求的路径是 "/sign_in",并且包含一个查询参数,即客户端的名字。
snprintf(buffer, sizeof(buffer), "GET /sign_in?%s HTTP/1.0\r\n\r\n",
client_name_.c_str());
onconnect_data_ = buffer;
//尝试连接到控制套接字。如果连接成功,ConnectControlSocket() 将返回 true,否则返回 false。
bool ret = ConnectControlSocket();
if (ret)
//如果连接成功,将状态设置为 SIGNING_IN,表示正在进行登录操作
state_ = SIGNING_IN;
if (!ret) {//如果连接失败,调用回调函数 OnServerConnectionFailure(),通知其他部分连接失败
callback_->OnServerConnectionFailure();
}
//启动当前线程
rtc::Thread::Current()->Start();
}
PeerConnectionClient 与服务器交互的协议是 http 短连接,此处是创建了 2 个 异步的 socket, control_socket_ 主要是主动发起一些信令的操作,比如登录,退出,offer,candide 消息等;而 hanging_get_ 它主要是向信令服务器请求对方的信令消息,比如 answer,candidate,用户列表等,每次是先发一个 wait 信令,等待信令服务器的响应,当信令服务器有响应时,就会执行这些注入的回调,代码如下:
void PeerConnectionClient::InitSocketSignals() {
RTC_DCHECK(control_socket_.get() != NULL);
RTC_DCHECK(hanging_get_.get() != NULL);
/** close 事件**/
control_socket_->SignalCloseEvent.connect(this,
&PeerConnectionClient::OnClose);
hanging_get_->SignalCloseEvent.connect(this, &PeerConnectionClient::OnClose);
/** connect 事件**/
control_socket_->SignalConnectEvent.connect(this,
&PeerConnectionClient::OnConnect);
hanging_get_->SignalConnectEvent.connect(
this, &PeerConnectionClient::OnHangingGetConnect);
/** read 事件**/
control_socket_->SignalReadEvent.connect(this, &PeerConnectionClient::OnRead);
hanging_get_->SignalReadEvent.connect(
this, &PeerConnectionClient::OnHangingGetRead);
}
发起登录连接
bool PeerConnectionClient::ConnectControlSocket() {
//检查当前的连接状态
RTC_DCHECK(control_socket_->GetState() == rtc::Socket::CS_CLOSED);
//向信令服务器发起连接请求
int err = control_socket_->Connect(server_address_);
if (err == SOCKET_ERROR) {
Close();
return false;
}
return true;
}
当连接成功
void PeerConnectionClient::OnConnect(rtc::Socket* socket) {
//判断发送的信令是否为空
RTC_DCHECK(!onconnect_data_.empty());
//发送
size_t sent = socket->Send(onconnect_data_.c_str(), onconnect_data_.length());
RTC_DCHECK(sent == onconnect_data_.length());
onconnect_data_.clear();
}
向信令服务器发送的消息及响应
GET /sign_in?devyk@devyk-mwin HTTP/1.0\r\n
HTTP/1.1 200 Added\r\n
Server: PeerConnectionTestServer/0.1\r\n
Cache-Control: no-cache\r\n
Connection: close\r\n
Content-Type: text/plain\r\n
Content-Length: 22\r\n
Pragma: 12\r\n
Access-Control-Allow-Origin: *\r\n
Access-Control-Allow-Credentials: true\r\n
Access-Control-Allow-Methods: POST, GET, OPTIONS\r\n
Access-Control-Allow-Headers: Content-Type, Content-Length, Connection, Cache-Control\r\n
Access-Control-Expose-Headers: Content-Length\r\n
\r\n
devyk@devyk-mwin,12,1\n
当第二个人连接进来的时候,收到的消息
HTTP/1.1 200 Added\r\n
Server: PeerConnectionTestServer/0.1\r\n
Cache-Control: no-cache\r\n
Connection: close\r\n
Content-Type: text/plain\r\n
Content-Length: 44\r\n
Pragma: 13\r\n
Access-Control-Allow-Origin: *\r\n
Access-Control-Allow-Credentials: true\r\n
Access-Control-Allow-Methods: POST, GET, OPTIONS\r\n
Access-Control-Allow-Headers: Content-Type, Content-Length, Connection, Cache-Control\r\n
Access-Control-Expose-Headers: Content-Length\r\n
\r\n
devyk@devyk-mwin,13,1\n
devyk@devyk-mwin,12,1\n
解析 Socket 收到的协议
void PeerConnectionClient::OnRead(rtc::Socket* socket) {
size_t content_length = 0;
// 读取服务器发送的数据到 control_data_ 缓冲区,并获取内容长度
if (ReadIntoBuffer(socket, &control_data_, &content_length)) {
size_t peer_id = 0, eoh = 0;
// 解析服务器的响应,获取 peer_id 和 eoh(头部结束的位置)
bool ok = ParseServerResponse(control_data_, content_length, &peer_id, &eoh);
if (ok) {
if (my_id_ == -1) {
// 如果是第一次响应,存储服务器分配的 ID
RTC_DCHECK(state_ == SIGNING_IN);
my_id_ = static_cast<int>(peer_id);
RTC_DCHECK(my_id_ != -1);
// 如果响应的主体部分存在内容,则将已经连接的对等方信息添加到 peers_ 列表中
if (content_length) {
size_t pos = eoh + 4;
while (pos < control_data_.size()) {
size_t eol = control_data_.find('\n', pos);
if (eol == std::string::npos)
break;
int id = 0;
std::string name;
bool connected;
// 解析对等方条目,获取名字、ID以及连接状态
if (ParseEntry(control_data_.substr(pos, eol - pos), &name, &id, &connected) &&
id != my_id_) {
// 如果对等方不是自己,将其添加到对等方列表中,并触发连接事件
peers_[id] = name;
callback_->OnPeerConnected(id, name);
}
pos = eol + 1;
}
}
RTC_DCHECK(is_connected());
// 触发已登录事件
callback_->OnSignedIn();
} else if (state_ == SIGNING_OUT) {
// 如果当前状态是正在退出,则关闭连接并触发断开连接事件
Close();
callback_->OnDisconnected();
} else if (state_ == SIGNING_OUT_WAITING) {
// 如果当前状态是等待退出,则退出
SignOut();
}
}
// 清空 control_data_ 缓冲区
control_data_.clear();
if (state_ == SIGNING_IN) {
// 如果当前状态是正在登录,则切换到已连接状态,并连接到服务器
RTC_DCHECK(hanging_get_->GetState() == rtc::Socket::CS_CLOSED);
state_ = CONNECTED;
hanging_get_->Connect(server_address_);
}
}
}
当信令服务器发送登录响应时,会触发 PeerConnectionClient::OnRead() 函数。 首先从 socket 读取响应信息至 control_data_ 中,如果是短连接则需要关闭socket。接着验证响应中的状态码,获取信令服务器分配的peer id。 登录信令的响应中会包含其他登录客户端的信息,这些客户端的信令会显示到peer list界面上。
解析其他客户端的信息后,会触发Conductor::OnPeerConnected函数,在这个函数中会将客户端的信息显示到peer list界面上。
devyk@devyk-mwin,13,1\n
devyk@devyk-mwin,12,1\n
响应信息的格式是:peer的name,信令服务器分配的peer id,是否处于登录状态,1表示处于登录状态,0表示登出状态。
成功登录信令服务器后,hanging_get socket 也开始登录信令服务器,用于接收信令服务器发送给客户端的信息。
当连接成功后,发送等待消息,如果有新的信令消息,服务端就转发过来
void PeerConnectionClient::OnHangingGetConnect(rtc::Socket* socket) {
char buffer[1024];
snprintf(buffer, sizeof(buffer), "GET /wait?peer_id=%i HTTP/1.0\r\n\r\n",
my_id_);
int len = static_cast<int>(strlen(buffer));
int sent = socket->Send(buffer, len);
RTC_DCHECK(sent == len);
}
//发送的数据
GET /wait?peer_id=12 HTTP/1.0\r\n
当有新的信令消息产生时,会以 wait 的响应回来
HTTP/1.1 200 OK\r\n
Server: PeerConnectionTestServer/0.1\r\n
Cache-Control: no-cache\r\n
Connection: close\r\n
Content-Type: text/plain\r\n
Content-Length: 22\r\n
Pragma: 12\r\n
Access-Control-Allow-Origin: *\r\n
Access-Control-Allow-Credentials: true\r\n
Access-Control-Allow-Methods: POST, GET, OPTIONS\r\n
Access-Control-Allow-Headers: Content-Type, Content-Length, Connection, Cache-Control\r\n
Access-Control-Expose-Headers: Content-Length\r\n
\r\n
devyk@devyk-mwin,13,1\n
然后就会触发下面的函数:
void PeerConnectionClient::OnHangingGetRead(rtc::Socket* socket) {
RTC_LOG(LS_INFO) << __FUNCTION__;
size_t content_length = 0;
//从指定的socket读取响应信息,并做适当的处理。如果从响应中得知使用的是http短连接,那么需要关闭socket。
if (ReadIntoBuffer(socket, ¬ification_data_, &content_length)) {
size_t peer_id = 0, eoh = 0;
//解析响应码,并读取信令服务器分配的 peer id
bool ok =
ParseServerResponse(notification_data_, content_length, &peer_id, &eoh);
if (ok) {
// Store the position where the body begins.
size_t pos = eoh + 4;
//检查是否是自己的ID,如果是,那么这个通知可能是有新的成员加入或者有成员断开连接。
// 然后,它尝试解析主体内容,获取 peer 的 id,名称和连接状态。如果解析成功,
// 并且 peer 是已连接的,那么就将这个 peer 添加到 peers 列表中,
//并通知回调有 peer 连接;如果 peer 是断开的,那么就从 peers 列表中移除,并通知回调有 peer 断开连接
if (my_id_ == static_cast<int>(peer_id)) {
// A notification about a new member or a member that just
// disconnected.
int id = 0;
std::string name;
bool connected = false;
if (ParseEntry(notification_data_.substr(pos), &name, &id,
&connected)) {
if (connected) {
peers_[id] = name;
callback_->OnPeerConnected(id, name);
} else {
peers_.erase(id);
callback_->OnPeerDisconnected(id);
}
}
} else {
//用于处理offer、answer、candidate信令
OnMessageFromPeer(static_cast<int>(peer_id),
notification_data_.substr(pos));
}
}
notification_data_.clear();
}
if (hanging_get_->GetState() == rtc::Socket::CS_CLOSED &&
state_ == CONNECTED) {
hanging_get_->Connect(server_address_);
}
}
当信令服务器需要主动发送消息给客户端时,会包装成wait信令的响应信息。有其他客户端登录或登出信令服务器时,会通知本端,本端会根据信令服务器反馈的信息更新peer list界面的用户列表。 当收到信令服务器转发的其他客户端的offer、answer、candidate信息时,会进入OnMessageFromPeer()函数处理。
void PeerConnectionClient::OnMessageFromPeer(int peer_id,
const std::string& message) {
if (message.length() == (sizeof(kByeMessage) - 1) &&
message.compare(kByeMessage) == 0) {
callback_->OnPeerDisconnected(peer_id);
} else {
/*收到的是offer、answer、candidate信令*/
callback_->OnMessageFromPeer(peer_id, message);
}
}
分析完读取和解析 http 协议后,我们看下如何进行 CreateOffer 的,
void Conductor::ConnectToPeer(int peer_id) {
RTC_DCHECK(peer_id_ == -1);
RTC_DCHECK(peer_id != -1);
if (peer_connection_.get()) {
main_wnd_->MessageBox(
"Error", "We only support connecting to one peer at a time", true);
return;
}
//初始化 peer ,成功就创建 CreateOffer
if (InitializePeerConnection()) {
peer_id_ = peer_id;
peer_connection_->CreateOffer(
this, webrtc::PeerConnectionInterface::RTCOfferAnswerOptions());
} else {
main_wnd_->MessageBox("Error", "Failed to initialize PeerConnection", true);
}
}
当点击 peer list 用户中任意一个,会执行到此处,如果 InitializePeerConnection 为 true ,那么就可以 CreateOffer.
//第一步:
bool Conductor::InitializePeerConnection() {
// 检查是否已存在 peer_connection_factory_ 或
// peer_connection_,都应该是空的,否则报错
RTC_DCHECK(!peer_connection_factory_);
RTC_DCHECK(!peer_connection_);
// 没有 signaling_thread_ 的话就创建一个新的
if (!signaling_thread_.get()) {
signaling_thread_ = rtc::Thread::CreateWithSocketServer();
signaling_thread_->Start();
}
// 使用 signaling_thread_ 创建 PeerConnectionFactory
// PeerConnectionFactory 是用于生成 PeerConnections, MediaStreams 和 MediaTracks 的工厂类
peer_connection_factory_ = webrtc::CreatePeerConnectionFactory(
nullptr /* network_thread */,
nullptr /* worker_thread */,
signaling_thread_.get(), /* signaling_thread */
nullptr /* default_adm */,
webrtc::CreateBuiltinAudioEncoderFactory(),
webrtc::CreateBuiltinAudioDecoderFactory(),
webrtc::CreateBuiltinVideoEncoderFactory(),
webrtc::CreateBuiltinVideoDecoderFactory(), nullptr /* audio_mixer */,
nullptr /* audio_processing */);
// 如果 PeerConnectionFactory 初始化失败,清理资源并返回错误
if (!peer_connection_factory_) {
main_wnd_->MessageBox("Error", "Failed to initialize PeerConnectionFactory",
true);
DeletePeerConnection();
return false;
}
// 创建 PeerConnection,如果失败,清理资源并返回错误
if (!CreatePeerConnection()) {
main_wnd_->MessageBox("Error", "CreatePeerConnection failed", true);
DeletePeerConnection();
}
// 添加音频和视频轨道
AddTracks();
// 返回 peer_connection_ 是否已初始化
return peer_connection_ != nullptr;
}
第一步: InitializePeerConnection():这个方法的目标是初始化一个PeerConnectionFactory,并创建一个PeerConnection。首先,它确保PeerConnectionFactory和PeerConnection不存在。如果还没有创建信令线程,就创建一个新的。然后,使用这个信令线程创建一个新的PeerConnectionFactory,用于后续生成PeerConnections, MediaStreams和MediaTracks。如果PeerConnectionFactory创建失败,它将清理资源并返回错误。最后,创建一个PeerConnection,添加音频和视频轨道,并返回是否成功初始化PeerConnection。
//第二步:
bool Conductor::CreatePeerConnection() {
// 检查 peer_connection_factory_ 是否存在且 peer_connection_
// 是否为空,否则报错
RTC_DCHECK(peer_connection_factory_);
RTC_DCHECK(!peer_connection_);
// 创建一个新的 PeerConnection 配置
webrtc::PeerConnectionInterface::RTCConfiguration config;
config.sdp_semantics = webrtc::SdpSemantics::kUnifiedPlan;
webrtc::PeerConnectionInterface::IceServer server;
server.uri = GetPeerConnectionString();
config.servers.push_back(server);
// 使用 PeerConnectionFactory 和配置创建新的 PeerConnection
peer_connection_ = peer_connection_factory_->CreatePeerConnection(
config, nullptr, nullptr, this);
return peer_connection_ != nullptr;
}
第二步: CreatePeerConnection():这个方法用于创建一个新的PeerConnection。首先,它会检查PeerConnectionFactory是否存在,且PeerConnection是否为空。然后,创建一个新的PeerConnection配置,设置SDP协议的语义为统一计划,并添加ICE服务器。最后,使用PeerConnectionFactory和刚刚创建的配置来创建一个新的PeerConnection,并返回创建是否成功。
//第三步:
void Conductor::AddTracks() {
// 如果已经添加了轨道,则不再添加
if (!peer_connection_->GetSenders().empty()) {
return; // Already added tracks.
}
// 创建音频轨道并添加到 PeerConnection
rtc::scoped_refptr<webrtc::AudioTrackInterface> audio_track(
peer_connection_factory_->CreateAudioTrack(
kAudioLabel, peer_connection_factory_->CreateAudioSource(
cricket::AudioOptions())));
auto result_or_error = peer_connection_->AddTrack(audio_track, {kStreamId});
if (!result_or_error.ok()) {
RTC_LOG(LS_ERROR) << "Failed to add audio track to PeerConnection: "
<< result_or_error.error().message();
}
// 创建视频源和视频轨道并添加到 PeerConnection
rtc::scoped_refptr<CapturerTrackSource> video_device =
CapturerTrackSource::Create();
if (video_device) {
rtc::scoped_refptr<webrtc::VideoTrackInterface> video_track_(
peer_connection_factory_->CreateVideoTrack(kVideoLabel, video_device));
main_wnd_->StartLocalRenderer(video_track_);
result_or_error = peer_connection_->AddTrack(video_track_, {kStreamId});
if (!result_or_error.ok()) {
RTC_LOG(LS_ERROR) << "Failed to add video track to PeerConnection: "
<< result_or_error.error().message();
}
} else {
RTC_LOG(LS_ERROR) << "OpenVideoCaptureDevice failed";
}
// 将界面切换到流媒体 UI
main_wnd_->SwitchToStreamingUI();
}
第三步: AddTracks():这个方法的目标是向PeerConnection添加音频和视频轨道。首先,它会检查是否已经添加了轨道。如果已经添加了,则不再添加。然后,创建一个音频轨道并添加到PeerConnection。之后,创建一个视频源和一个视频轨道,并添加到PeerConnection。如果添加轨道失败,会记录错误信息。最后,将用户界面切换到流媒体UI。
这些步骤(任意平台)是设置WebRTC通信的关键步骤。在创建并初始化PeerConnectionFactory之后,我们可以创建PeerConnection,然后在PeerConnection上添加音频和视频轨道,这样我们就可以开始进行实时的音视频通信了。
如果这三步执行都没有问题,那么就是发起 offer 了,当 CreateOffer 成功时,会有成功回调
/** SDP 设置成功回调*/
void Conductor::OnSuccess(webrtc::SessionDescriptionInterface* desc) {
peer_connection_->SetLocalDescription(
DummySetSessionDescriptionObserver::Create(), desc);
std::string sdp;
desc->ToString(&sdp);
// For loopback test. To save some connecting delay.
if (loopback_) {
// Replace message type from "offer" to "answer"
std::unique_ptr<webrtc::SessionDescriptionInterface> session_description =
webrtc::CreateSessionDescription(webrtc::SdpType::kAnswer, sdp);
peer_connection_->SetRemoteDescription(
DummySetSessionDescriptionObserver::Create(),
session_description.release());
return;
}
Json::StyledWriter writer;
Json::Value jmessage;
jmessage[kSessionDescriptionTypeName] =
webrtc::SdpTypeToString(desc->GetType());
jmessage[kSessionDescriptionSdpName] = sdp;
SendMessage(writer.write(jmessage));
}
void Conductor::SendMessage(const std::string& json_object) {
std::string* msg = new std::string(json_object);
main_wnd_->QueueUIThreadCallback(SEND_MESSAGE_TO_PEER, msg);
}
当 CreateOffer 成功时,首先调用 webrtc SetLocalDescription API 设置当前的 SDP,
然后会将 offer sdp 发送给信令服务器,通过抓包,我们拿到了具体的 sdp 信息
POST /message?peer_id=13&to=12 HTTP/1.0\r\n
Content-Length: 5608\r\n
Content-Type: text/plain\r\n
\r\n
{\n
"sdp" : "v=0\r\no=- 6269511735434714595 2 IN IP4 127.0.0.1\r\ns=-\r\nt=0 0\r\na=group:BUNDLE 0 1\r\na=extmap-allow-mixed\r\na=msid-semantic: WMS stream_id\r\nm=audio 9 UDP/TLS/RTP/SAVPF 63 111 103 104 9 0 8 106 105 13 110 1
"type" : "offer"\n
}\n
这是 peer_id=13 发送给 12 的 offer 信令,对应的响应如下:
HTTP/1.1 200 OK\r\n
Server: PeerConnectionTestServer/0.1\r\n
Cache-Control: no-cache\r\n
Connection: close\r\n
Content-Type: text/plain\r\n
Content-Length: 0\r\n
Access-Control-Allow-Origin: *\r\n
Access-Control-Allow-Credentials: true\r\n
Access-Control-Allow-Methods: POST, GET, OPTIONS\r\n
Access-Control-Allow-Headers: Content-Type, Content-Length, Connection, Cache-Control\r\n
Access-Control-Expose-Headers: Content-Length\r\n
\r\n
服务端通过转发给另一个 peer wait 的 offer 响应
HTTP/1.1 200 OK\r\n
Server: PeerConnectionTestServer/0.1\r\n
Cache-Control: no-cache\r\n
Connection: close\r\n
Content-Type: text/plain\r\n
Content-Length: 5608\r\n
Pragma: 13\r\n
Access-Control-Allow-Origin: *\r\n
Access-Control-Allow-Credentials: true\r\n
Access-Control-Allow-Methods: POST, GET, OPTIONS\r\n
Access-Control-Allow-Headers: Content-Type, Content-Length, Connection, Cache-Control\r\n
Access-Control-Expose-Headers: Content-Length\r\n
\r\n
{\n
"sdp" : "v=0\r\no=- 6269511735434714595 2 IN IP4 127.0.0.1\r\ns=-\r\nt=0 0\r\na=group:BUNDLE 0 1\r\na=extmap-allow-mixed\r\na=msid-semantic: WMS stream_id\r\nm=audio 9 UDP/TLS/RTP/SAVPF 63 111 103 104 9 0 8 106 105 13 110 1
"type" : "offer"\n
}\n
另一方收到 offer 响应后,会执行刚刚我们分析的 OnMessageFromPeer 函数
void Conductor::OnMessageFromPeer(int peer_id, const std::string& message) {
RTC_DCHECK(peer_id_ == peer_id || peer_id_ == -1);
RTC_DCHECK(!message.empty());
/*此时被动peer还没有创建PeerConnection对象*/
if (!peer_connection_.get()) {
RTC_DCHECK(peer_id_ == -1);
peer_id_ = peer_id;
/*创建PeerConnection对象*/
if (!InitializePeerConnection()) {
RTC_LOG(LS_ERROR) << "Failed to initialize our PeerConnection instance";
client_->SignOut();
return;
}
} else if (peer_id != peer_id_) {
RTC_DCHECK(peer_id_ != -1);
RTC_LOG(LS_WARNING)
<< "Received a message from unknown peer while already in a "
"conversation with a different peer.";
return;
}
/*将收到的消息解析成json对象*/
Json::Reader reader;
Json::Value jmessage;
if (!reader.parse(message, jmessage)) {
RTC_LOG(LS_WARNING) << "Received unknown message. " << message;
return;
}
std::string type_str;
std::string json_object;
/*从json消息中解析出消息的类型*/
rtc::GetStringFromJsonObject(jmessage, kSessionDescriptionTypeName,
&type_str);
if (!type_str.empty()) {
if (type_str == "offer-loopback") {
// This is a loopback call.
// Recreate the peerconnection with DTLS disabled.
if (!ReinitializePeerConnectionForLoopback()) {
RTC_LOG(LS_ERROR) << "Failed to initialize our PeerConnection instance";
DeletePeerConnection();
client_->SignOut();
}
return;
}
/*获取消息的类型*/
absl::optional<webrtc::SdpType> type_maybe =
webrtc::SdpTypeFromString(type_str);
if (!type_maybe) {
RTC_LOG(LS_ERROR) << "Unknown SDP type: " << type_str;
return;
}
/*从json消息中获取sdp,此处为offer。*/
webrtc::SdpType type = *type_maybe;
std::string sdp;
if (!rtc::GetStringFromJsonObject(jmessage, kSessionDescriptionSdpName,
&sdp)) {
RTC_LOG(LS_WARNING)
<< "Can't parse received session description message.";
return;
}
/*将offer转成webrtc可以理解的对象*/
webrtc::SdpParseError error;
std::unique_ptr<webrtc::SessionDescriptionInterface> session_description =
webrtc::CreateSessionDescription(type, sdp, &error);
if (!session_description) {
RTC_LOG(LS_WARNING)
<< "Can't parse received session description message. "
"SdpParseError was: "
<< error.description;
return;
}
RTC_LOG(LS_INFO) << " Received session description :" << message;
/*将offer通过SetRemoteDescription设置到PeerConnection中*/
peer_connection_->SetRemoteDescription(
DummySetSessionDescriptionObserver::Create(),
session_description.release());
/*收到了对端的offer,本端需要产生answer。*/
if (type == webrtc::SdpType::kOffer) {
peer_connection_->CreateAnswer(
this, webrtc::PeerConnectionInterface::RTCOfferAnswerOptions());
}
} else { //处理 candidate 消息
std::string sdp_mid;
int sdp_mlineindex = 0;
std::string sdp;
if (!rtc::GetStringFromJsonObject(jmessage, kCandidateSdpMidName,
&sdp_mid) ||
!rtc::GetIntFromJsonObject(jmessage, kCandidateSdpMlineIndexName,
&sdp_mlineindex) ||
!rtc::GetStringFromJsonObject(jmessage, kCandidateSdpName, &sdp)) {
RTC_LOG(LS_WARNING) << "Can't parse received message.";
return;
}
webrtc::SdpParseError error;
std::unique_ptr<webrtc::IceCandidateInterface> candidate(
webrtc::CreateIceCandidate(sdp_mid, sdp_mlineindex, sdp, &error));
if (!candidate.get()) {
RTC_LOG(LS_WARNING) << "Can't parse received candidate message. "
"SdpParseError was: "
<< error.description;
return;
}
if (!peer_connection_->AddIceCandidate(candidate.get())) {
RTC_LOG(LS_WARNING) << "Failed to apply the received candidate";
return;
}
RTC_LOG(LS_INFO) << " Received candidate :" << message;
}
}
这一段代码较长,其实就3个意思
- 实例化 PeerConnectionFactoy 和 PeerConnectionClient
- 设置远端的 SDP,并 CreateAnswer
- 收到对方发来的 candidate 消息,并添加到 PeerConnectionClient 中
上面第二点中的 CreateAnswer 创建成功后,也会想 CreateOffer 一样,有成功的回调,然后再发送给对方,这里就不再过多描述了。后面我们再看一下 candidate 消息
当 CreateOffer 、CreateAnswer 后,WebRTC 会通过 OnIceCandidate 回调信息将一些候选者的信息通知给我们
void Conductor::OnIceCandidate(const webrtc::IceCandidateInterface* candidate) {
RTC_LOG(LS_INFO) << __FUNCTION__ << " " << candidate->sdp_mline_index();
// For loopback test. To save some connecting delay.
if (loopback_) {
if (!peer_connection_->AddIceCandidate(candidate)) {
RTC_LOG(LS_WARNING) << "Failed to apply the received candidate";
}
return;
}
Json::StyledWriter writer;
Json::Value jmessage;
jmessage[kCandidateSdpMidName] = candidate->sdp_mid();
jmessage[kCandidateSdpMlineIndexName] = candidate->sdp_mline_index();
std::string sdp;
if (!candidate->ToString(&sdp)) {
RTC_LOG(LS_ERROR) << "Failed to serialize candidate";
return;
}
jmessage[kCandidateSdpName] = sdp;
SendMessage(writer.write(jmessage));
}
这里主要是将 webrtc ice 中收集到的 candidate 组装成 json 然后发送给信令服务器,服务器再转发给另一端
POST /message?peer_id=13&to=12 HTTP/1.0\r\n
Content-Length: 186\r\n
Content-Type: text/plain\r\n
\r\n
{\n
"candidate" : "candidate:1019731727 1 udp 2122260223 192.168.1.104 53072 typ host generation 0 ufrag IEDW network-id 3 network-cost 10",\n
"sdpMLineIndex" : 0,\n
"sdpMid" : "0"\n
}\n
通过抓包得到了如上 candidate 消息,注意 candidate 会存在多个消息,双方收到后并添加到 PeerConnectionClient 中,如果网络协商成功,那么就可以进行采集->编码->传输了。
最后一个信令是 退出信令 ,当关闭窗口时,发送如下格式的信令
request:
GET /sign_out?peer_id=13 HTTP/1.0\r\n
response:
HTTP/1.1 200 OK\r\n
Server: PeerConnectionTestServer/0.1\r\n
Cache-Control: no-cache\r\n
Connection: close\r\n
Content-Type: text/plain\r\n
Content-Length: 0\r\n
Access-Control-Allow-Origin: *\r\n
Access-Control-Allow-Credentials: true\r\n
Access-Control-Allow-Methods: POST, GET, OPTIONS\r\n
Access-Control-Allow-Headers: Content-Type, Content-Length, Connection, Cache-Control\r\n
Access-Control-Expose-Headers: Content-Length\r\n
\r\n
到此,所有信令就分析完了,建议大家可以通过抓包去分析对应的流程。
媒体流处理
当媒体协商,网络协商完成后,就能进行等待收对方发过来的音视频流了,当有新轨道产生,会执行 OnAddTrack 回调
void Conductor::OnAddTrack(
rtc::scoped_refptr<webrtc::RtpReceiverInterface> receiver,
const std::vector<rtc::scoped_refptr<webrtc::MediaStreamInterface>>&
streams) {
RTC_LOG(LS_INFO) << __FUNCTION__ << " " << receiver->id();
main_wnd_->QueueUIThreadCallback(NEW_TRACK_ADDED,
receiver->track().release());
}
经过一系列的线程切换,最后会执行到如下代码:
void Conductor::UIThreadCallback(int msg_id, void* data)
{
...
case NEW_TRACK_ADDED: {
auto* track = reinterpret_cast<webrtc::MediaStreamTrackInterface*>(data);
if (track->kind() == webrtc::MediaStreamTrackInterface::kVideoKind) {
/*获取远端video track*/
auto* video_track = static_cast<webrtc::VideoTrackInterface*>(track);
/*送至MainWnd处理*/
main_wnd_->StartRemoteRenderer(video_track);
}
track->Release();
break;
}
...
}
void MainWnd::StartRemoteRenderer(webrtc::VideoTrackInterface* remote_video)
{
/*生成远端视频渲染器,同时将远端视频渲染器注册到webrtc中。*/
remote_renderer_.reset(new VideoRenderer(handle(), 1, 1, remote_video));
}
最后,当有视频帧产生时,会通过 OnFrame 回调给 ViewRenderer (其实 WebRTC 的接口设计在各平台上基本上一致的。前面我们分析 Android 视频渲染或者采集,也都是通过 OnFrame 虚函数给回调的)
// OnFrame方法,当接收到新的视频帧时被调用
void MainWnd::VideoRenderer::OnFrame(const webrtc::VideoFrame& video_frame) {
// 用AutoLock确保同一时刻只有一个线程可以访问此方法
{
AutoLock<VideoRenderer> lock(this);
// 获取视频帧的I420格式的缓冲区
rtc::scoped_refptr<webrtc::I420BufferInterface> buffer(
video_frame.video_frame_buffer()->ToI420());
// 如果视频帧的旋转角度不为0,则将视频帧旋转至指定角度
if (video_frame.rotation() != webrtc::kVideoRotation_0) {
buffer = webrtc::I420Buffer::Rotate(*buffer, video_frame.rotation());
}
// 设置视频帧的宽度和高度
SetSize(buffer->width(), buffer->height());
// 确保image_已经被初始化
RTC_DCHECK(image_.get() != NULL);
// 将I420格式的图像数据转换为ARGB格式,然后存储到image_中
libyuv::I420ToARGB(buffer->DataY(), buffer->StrideY(), buffer->DataU(),
buffer->StrideU(), buffer->DataV(), buffer->StrideV(),
image_.get(),
bmi_.bmiHeader.biWidth * bmi_.bmiHeader.biBitCount / 8,
buffer->width(), buffer->height());
}
// 使窗口重绘
InvalidateRect(wnd_, NULL, TRUE);
}
这个方法是WebRTC在接收到新的视频帧时的处理过程。它首先获取视频帧的I420格式的缓冲区,然后检查视频帧是否需要旋转,如果需要就进行旋转。接着设置视频帧的宽度和高度,然后将I420格式的图像数据转换为ARGB格式,并存储在image_中。最后,通过调用InvalidateRect函数使窗口无效,这会触发窗口的重绘事件,即显示新的视频帧。
接下来窗口会收到 WM_PAINT 消息,标识即需要重新绘制窗口
// OnPaint方法,当窗口需要重绘时被调用
void MainWnd::OnPaint() {
PAINTSTRUCT ps;
// 开始绘制
::BeginPaint(handle(), &ps);
RECT rc;
// 获取窗口客户区的大小
::GetClientRect(handle(), &rc);
VideoRenderer* local_renderer = local_renderer_.get();
VideoRenderer* remote_renderer = remote_renderer_.get();
// 如果正在进行流媒体播放并且本地和远程渲染器都存在
if (ui_ == STREAMING && remote_renderer && local_renderer) {
// 使用AutoLock确保同一时刻只有一个线程可以访问这些渲染器
AutoLock<VideoRenderer> local_lock(local_renderer);
AutoLock<VideoRenderer> remote_lock(remote_renderer);
// 获取远程渲染器的视频信息
const BITMAPINFO& bmi = remote_renderer->bmi();
int height = abs(bmi.bmiHeader.biHeight);
int width = bmi.bmiHeader.biWidth;
// 获取远程渲染器的视频图像
const uint8_t* image = remote_renderer->image();
// 如果图像存在,开始进行绘制
if (image != NULL) {
// 创建一个设备上下文与ps.hdc兼容的内存设备上下文
HDC dc_mem = ::CreateCompatibleDC(ps.hdc);
// 设置位图拉伸模式为HALFTONE
::SetStretchBltMode(dc_mem, HALFTONE);
// 设置映射模式以保持宽高比
HDC all_dc[] = {ps.hdc, dc_mem};
for (size_t i = 0; i < arraysize(all_dc); ++i) {
SetMapMode(all_dc[i], MM_ISOTROPIC);
SetWindowExtEx(all_dc[i], width, height, NULL);
SetViewportExtEx(all_dc[i], rc.right, rc.bottom, NULL);
}
// 创建一个与ps.hdc兼容的位图
HBITMAP bmp_mem = ::CreateCompatibleBitmap(ps.hdc, rc.right, rc.bottom);
// 将新位图选入内存设备上下文,同时保留旧的位图
HGDIOBJ bmp_old = ::SelectObject(dc_mem, bmp_mem);
// 将设备上下文坐标转换为逻辑坐标
POINT logical_area = {rc.right, rc.bottom};
DPtoLP(ps.hdc, &logical_area, 1);
// 创建一个黑色的画刷并填充矩形
HBRUSH brush = ::CreateSolidBrush(RGB(0, 0, 0));
RECT logical_rect = {0, 0, logical_area.x, logical_area.y};
::FillRect(dc_mem, &logical_rect, brush);
// 删除创建的画刷
::DeleteObject(brush);
// 计算绘制图像的起始位置,以使图
// 计算绘制图像的起始位置,以使图像位于中心
int x = (logical_area.x / 2) - (width / 2);
int y = (logical_area.y / 2) - (height / 2);
// 使用StretchDIBits函数将视频帧图像画到内存设备上下文
StretchDIBits(dc_mem, x, y, width, height, 0, 0, width, height, image,
&bmi, DIB_RGB_COLORS, SRCCOPY);
// 如果窗口足够大,就在右下角画一个本地视频流的缩略图
if ((rc.right - rc.left) > 200 && (rc.bottom - rc.top) > 200) {
const BITMAPINFO& bmi = local_renderer->bmi();
image = local_renderer->image();
int thumb_width = bmi.bmiHeader.biWidth / 4;
int thumb_height = abs(bmi.bmiHeader.biHeight) / 4;
StretchDIBits(dc_mem, logical_area.x - thumb_width - 10,
logical_area.y - thumb_height - 10, thumb_width,
thumb_height, 0, 0, bmi.bmiHeader.biWidth,
-bmi.bmiHeader.biHeight, image, &bmi, DIB_RGB_COLORS,
SRCCOPY);
}
// 使用BitBlt函数将内存设备上下文的内容复制到屏幕设备上下文
BitBlt(ps.hdc, 0, 0, logical_area.x, logical_area.y, dc_mem, 0, 0,
SRCCOPY);
// 清理创建的对象
::SelectObject(dc_mem, bmp_old);
::DeleteObject(bmp_mem);
::DeleteDC(dc_mem);
} else {
// 如果还没有接收到视频流,就填充黑色背景,并绘制提示文本
HBRUSH brush = ::CreateSolidBrush(RGB(0, 0, 0));
::FillRect(ps.hdc, &rc, brush);
::DeleteObject(brush);
// 设置字体、文本颜色和背景模式,然后绘制提示文本
HGDIOBJ old_font = ::SelectObject(ps.hdc, GetDefaultFont());
::SetTextColor(ps.hdc, RGB(0xff, 0xff, 0xff));
::SetBkMode(ps.hdc, TRANSPARENT);
std::string text(kConnecting);
if (!local_renderer->image()) {
text += kNoVideoStreams;
} else {
text += kNoIncomingStream;
}
::DrawTextA(ps.hdc, text.c_str(), -1, &rc,
DT_SINGLELINE | DT_CENTER | DT_VCENTER);
::SelectObject(ps.hdc, old_font);
}
} else {
// 如果不在流媒体播放状态,就填充白色背景
HBRUSH brush = ::CreateSolidBrush(::GetSysColor(COLOR_WINDOW));
::FillRect(ps.hdc, &rc, brush);
::DeleteObject(brush);
}
// 结束绘制
::EndPaint(handle(), &ps);
}
代码有点长,这里做一下总结:
- 如果正在播放流媒体且本地和远程渲染器都存在,则绘制远程视频流。如果窗口足够大,就在右下角绘制本地视频流的缩略图。
- 如果还没有接收到视频流,则在黑色背景上显示提示信息。
- 如果不在播放流媒体的状态,则只填充窗口的背景。
到此,对端视频可以正常的显示出来了。
总结
该篇文章详细的分析了 peerconnection_client 客户端的窗口交互、信令交互、和视频渲染等处理,篇幅较长,建议自己先 debug peerconnection_client demo, 如流程上有不懂的再来看该篇对应的处理讲解。下一篇文章会进行 Windows P2P 的实战开发,与之前的 Web 和 Android 可以进行音视频通话。
作者:DevYK
原文:https://mp.weixin.qq.com/s/40i9-MfyATZdjEQAL0rc1Q
版权声明:本文内容转自互联网,本文观点仅代表作者本人。本站仅提供信息存储空间服务,所有权归原作者所有。如发现本站有涉嫌抄袭侵权/违法违规的内容, 请发送邮件至1393616908@qq.com 举报,一经查实,本站将立刻删除。